来宝网 2025/12/10点击173次
Cell发文!揭示了一种由先天免疫信号和代谢紊乱诱导的全新细胞死亡方式,并将其命名为——Mitoxyperiosis......
亮点抢先看:
1. 重磅发现:先天免疫和代谢信号协同作用通过线粒体氧化损伤诱导细胞死亡。
2.机制探究:(1) 线粒体-质膜长时间接触导致局部膜氧化损伤。(2) mTOR抑制剂可缩短接触时间并恢复膜完整性。
3.肿瘤治疗:治疗性激活先天免疫和代谢协同作用可缩小肿瘤体积。
Section.01
Cell:全新细胞死亡方式—— Mitoxyperilysis
2025 年 11 月 28 日,题为"Innate immune and metabolic signals induce mitochondria-dependent membrane lysis via mitoxyperiosis." 的研究型论文登上 Cell 期刊。该研究使用了1009298-09-2 (HY-10422,MCE)、CZ415 (HY-100222,MCE)、Dactolisib (HY-50673,MCE)、CK-666 (HY-16926,MCE) 等 MCE 产品。
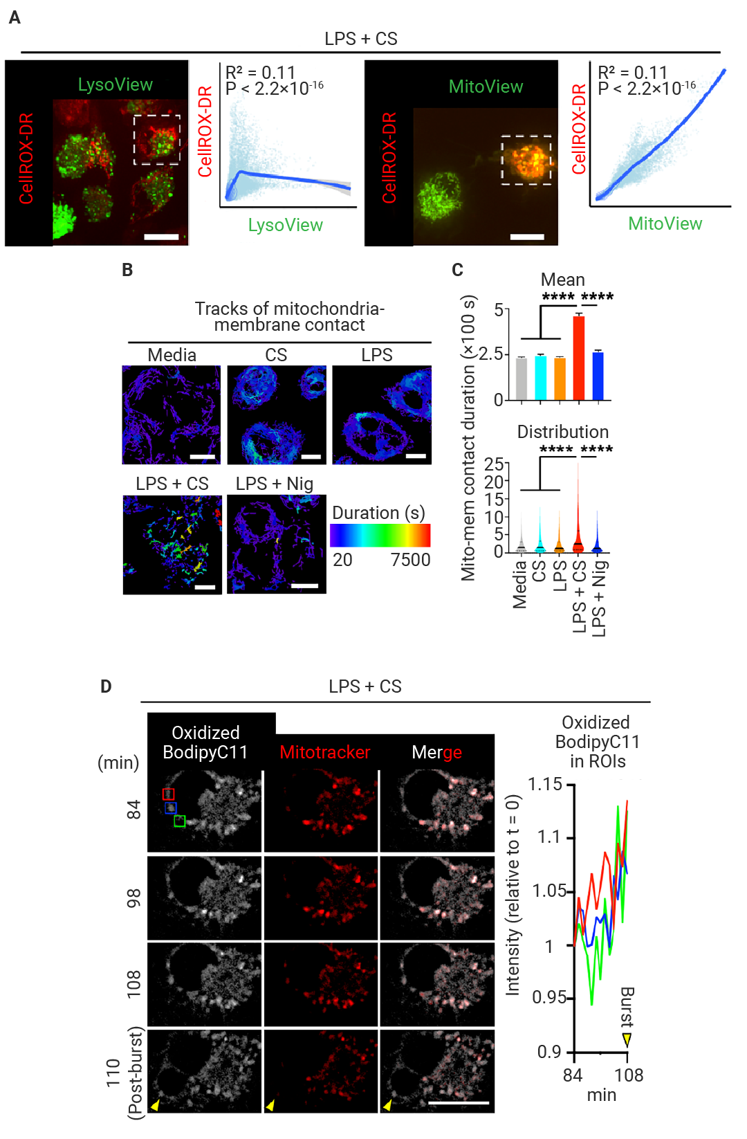
文献报道了一种由先天免疫信号和代谢紊乱诱导的全新细胞死亡方式,并将其命名为——Mitoxyperiosis:特征是线粒体与质膜的长时间接触,导致局部膜氧化损伤和破裂,进而导致膜溶解、细胞死亡,这一过程受 mTOR 调节。 该机制独立于 Caspase 活性,也不同于先前报道的细胞焦亡、PANoptosis、坏死性凋亡、铁死亡和氧化应激。 图 1. 先天免疫和代谢信号通过线粒体膜氧化溶解诱导线粒体依赖性膜溶解[1]。 IIAMD:诱导独特的炎症细胞死亡 在病理状态下,先天免疫激活通常伴随着营养物质的缺乏,从而导致代谢紊乱。 为了探究其潜在机制,作者用先天免疫刺激物 (PAM3、poly[I:C]、LPS 和 R848) 处理处于碳饥饿 (CS) 状态下的骨髓源性巨噬细胞 (BMDMs),以模拟疾病中所见的炎症诱导的代谢紊乱相关细胞死亡 (IIAMD) 的协同作用。 如图所示,BMDMs 单独处于碳饥饿或仅受到先天免疫激活时,对细胞溶解性死亡具有抗性。 (细胞:我挺好的) 但将碳饥饿与 PAM3、LPS 或 R848 联合使用 (不包括 poly[I:C]),则会诱导强烈的细胞溶解性死亡 (图 1A 和 1B)。同时,发现细胞膜破裂的标志物——乳酸脱氢酶 (LDH) 和高迁移率族蛋白 B1 (HMGB1) 的释放 (图 1C)。 (母鸡啊~嘎了咱就是说) 更重要的是:细胞对协同 1AMD 作出的死亡反应并不依赖于细胞焦亡、细胞凋亡、细胞坏死性凋亡、PAN 凋亡或铁死亡。 Mitoxyperilysis 特征:谷胱甘肽耗竭 → 氧化应激 采用代谢组学方法来表征 Mitoxyperilysis 的代谢特征。 与正常培养基、CS 或 LPS 处理相比,用 LPS 加 CS 处理的细胞具有明显的代谢谱特征 (图 3A)。且 LPS + CS 组的谷胱甘肽 (GSH) 代谢降低 (图 3G)。 咱就是说,GSH 是一种抗氧化剂,能够对抗活性氧 (ROS) 并防止氧化损伤。GSH 水平降低,那氧化应激......? 使用 CellROX DeepRed (CellROX-DR) 荧光探针对活细胞进行成像显示,在细胞膜损伤和细胞死亡发生之前,细胞内氧化应激水平逐渐升高 (图 4)。大多数变为碘化丙啶 (PI) 阳性 (表明其已发生细胞死亡) 的细胞也含有 CellROX-DR,表明细胞在发生死亡时存在氧化应激。 Mitoxyperilysis 特征:线粒体与质膜持续接触 → 细胞裂解 作者进一步进行了共聚焦活细胞成像 (图 5)。在 LPS + CS 的作用下,细胞内代表氧化应激的 CellROX-DR 阳性斑点长时间稳定地定位于靠近质膜的位置 (>20 min) 。在斑点与质膜接触的部位,质膜最初发生退化,最终破裂,使不透膜的 Sytox 染料得以进入并染色细胞核。 以及,经验证,这种氧化应激发生在线粒体 (图 6A)。并且,这种线粒体与膜的长时间接触是 IIAMD 诱导的细胞死亡所特有的。在每个破裂部位发生膜破裂之前,脂质过氧化逐渐增加 (图 6)。 作者称其之为“线粒体向细胞周边传递活性氧”的过程,在膜局部造成氧化损伤的累积。随后,这一过程导致局部膜破裂和细胞溶解,即“线粒体向细胞周边传递活性氧导致的细胞溶解” (Mitoxyperilysis)。 Section.02 Mitoxyperilysis机制: mTOR 激活、氧化应激独立作用 关键上游因子:BAX, BAK1 和 BID 作者发现,在 IIAMD 期间线粒体收到了损伤。于是开展了对 BH3 结构域蛋白 (在破坏线粒体方面发挥重要作用) 的探究。 构建了具有 Bax,Bakl 和 Bid 单基因、双基因或三基因缺陷的永生化骨髓源性巨噬细胞 (iBMDM) 敲除细胞系。发现 Bax-/-Bakl-/-Bid-/- 细胞免受 IIAMD 诱导的细胞死亡和炎性小体激活。且 Bax-/-Bakl-/-Bid-/- 细胞的氧化应激水平明显低于对照细胞。表明 BAX、BAK1 和 BID 是线粒体损伤和氧化应激驱动 IIAMD 诱导的炎症性细胞死亡的关键上游调节因子。 BAX、BAK1 和 BID 依赖性线粒体损伤及氧化应激驱动线粒体氧化溶解性死亡。 mTOR 会在 IIAMD 诱导下促进细胞死亡 为了解调节线粒体损伤与质膜接触的机制,作者筛选了一个包含 2050 种小分子的库,得到了三种对 LPS 和 CS 有保护作用的 mTOR 激酶抑制剂,均能够剂量依赖性地抑制线粒体氧化裂解(图 7)。 RNA 测序显示, mTOR 通路是 LPS + CS 处理后上调最显著的通路之一。同时,线粒体损伤与质膜接触的触发因素会激活 mTORC1 和 mTORC2。 此外,在 mTOR 抑制期间,总谷胱甘肽水平仍保持较低 (图 8A)。且 mTOR 抑制未能恢复 IIAMD 诱导的线粒体呼吸功能受损 (图 8B-C)。用 LPS 加 CS 处理的细胞在 mTOR 抑制后仍维持高水平的氧化应激,但长时间保持 PI 不通透 (图 8D)。 这些结果表明,在线粒体氧化损伤中, mTOR 激活和氧化应激是独立事件, mTOR 在线粒体功能障碍后促进细胞死亡。 mTOR 可抑制细胞骨架活性,延长线粒体与质膜接触 为了进一步探究 mTOR 调节线粒体膜接触的机制,作者进行了活细胞成像。在 IAMD 处理且 mTOR 功能正常的细胞中观察到的线粒体膜接触时间延长。IIAMD 使细胞膜力学和伪足形成显著减少 (图 9C-D)。而用 mTOR 抑制剂 Torin-1 处理的细胞频繁形成片状伪足 (图 9A),透射电镜证实了这一现象 (图 9B)。由于片状伪足在靠近线粒体膜接触部位频繁形成,膜相关线粒体从质膜处移开,导致接触时间缩短。 片状伪足的活动和细胞膜的动态变化受 RhoA 及其他控制肌动蛋白聚合的 Rho-GTP 酶的调节。实际上,LPS + CS 处理后 RhoA 的活性降低 (抑制 mTOR 可部分恢复其活性) (图 9E),且线粒体(TOM20染色)呈周边分布,周围几乎没有 F- 肌动蛋白 (Phalloidin 染色),而 Torin-1 则诱导形成富含 F- 肌动蛋白褶皱的板状伪足,以包裹突出的线粒体 (图 9F)。 Section.03 Mitoxyperilysis: 癌症治疗新思路 接下来,作者试图在体内应用治疗策略。在 B16 黑色素瘤异位肿瘤模型中,给荷瘤小鼠进行瘤内 (i.t.) 注射低剂量 LPS 并结合禁食处理 (图 10A)。结果显示,肿瘤体积显著缩小 (图 10B),坏死增加 (图 10C-D)。而在给荷瘤小鼠禁食和腹腔注射之前用 Torin-1 进行处理。mTOR 抑制导致肿瘤大小没有显著变化,肿瘤坏死减少 (图 10B-D)。 此外,肿瘤中的 RhoA 活性显著降低,加入 Torin-1 处理后 RhoA 活性部分恢复。坏死肿瘤中靠近质膜处存在受损的线粒体样细胞器 (图 10E),这支持了线粒体近膜损伤在体内肿瘤细胞死亡中的作用。 这些数据表明,线粒体损伤可作为治疗手段被激活以减轻肿瘤负荷。 Section.04 小结 这一机制的发现不仅扩展了细胞死亡研究的边界,也提示了其潜在的疾病治疗价值,尤其是在免疫激活和代谢紊乱共存的肿瘤微环境中。未来通过调控线粒体氧化应激或 mTOR 活性,可能为肿瘤与炎症相关疾病提供新的干预思路。不过,目前仍需更多研究来评估其安全性、选择性和临床可行性。 产品推荐 Dactolisib (BEZ235) 是一种具有口服活性的、双重的 pan-class I PI3K 和 mTOR 抑制剂。 CZ415 是一种有效的高选择性 mTOR 抑制剂,pIC50 为 8.07。 CK-666 是一种细胞渗透性的与肌动蛋白相关的蛋白质 Arp2/3 复合物的抑制剂 (IC50=12 μM),它结合 Arp2/3 复合物,稳定复合物的非活性状态,阻止 Arp2 和 Arp3 亚单位移动进入激活的丝状构象。 AZD-8055 是一种有效、选择性、具有口服活性和 ATP 竞争性的 mTOR 抑制剂,IC50 为 0.8 nM。AZD-8055 抑制 mTORC1 和 mTORC2。 SM-164 是一种可渗透细胞的 Smac 类似物,SM-164 用作 XIAP 的强效拮抗剂。 [1] Wang Y, Lu J, Carisey AF, et al. Innate immune and metabolic signals induce mitochondria-dependent membrane lysis via mitoxyperiosis. Cell. Published online November 28, 2025. 












