来宝网 2024/3/25点击388次
巨噬细胞是人体非常重要的免疫细胞,最主要的作用是引起机体免疫反应,产生免疫应答。巨噬细胞的表型与功能受多种环境因素的精细调节,如温度、pH 值和氧浓度等。研究表明,多种类型的机械应力,包括静水压力、剪切应力和拉伸力,与巨噬细胞炎症反应程度密切相关。例如,周期性静水压力(CHP) 和机械压力促进巨噬细胞促炎细胞因子的分泌。然而,机械感觉诱导的免疫反应的潜在机制仍未完全清楚。
代谢重编程对巨噬细胞的激活状态至关重要。促炎巨噬细胞的激活常伴随代谢从氧化磷酸化(OXPHOS)向有氧糖酵解的转化,类似于肿瘤中的 Warburg 效应。糖酵解是一种将葡萄糖转化为丙酮酸的代谢途径,受各种糖酵解酶的控制。有氧糖酵解尽管是一种低效产生ATP的过程,但其通过快速提供分子合成的代谢中间体来支持活化巨噬细胞的能量和营养需求。环境信号可诱导巨噬细胞的代谢重编程,然而,物理刺激对巨噬细胞代谢状态的影响尚不清楚。一些研究报告称,Piezo1介导的Ca²+ 信号在巨噬细胞中可促进细胞骨架重塑、细胞内囊泡转运和延长促炎表达谱。考虑到代谢状态与免疫反应之间的关联,Piezo1激活可能有助于巨噬细胞的代谢重编程,但是,这尚未有报道。
基于此,山东大学齐鲁医院血液科、山东省血液免疫学省级重点实验室的课题组在一项研究中旨在探讨机械力是否通过机械控阳离子通道 Piezo1 的激活来调节巨噬细胞的代谢状态从而影响炎症的发生发展。研究表明,Piezo1介导的机械感觉诱导代谢转向有氧糖酵解,并增强巨噬细胞的炎症反应。具体内容发表在 Frontiers in Immunology 期刊题为“Ion channel Piezo1 activation promotes aerobic glycolysis in macrophages”。

首先,实验检查了BMDMs中几个机械敏感通道的mRNA表达,发现无论是静息状态,还是化学信号(LPS,脂多糖)和机械力刺激(CHP,45 mmHg-60 mmHg)下,Piezo1在BMDMs中高表达。通过构建髓系细胞特异性敲除 Piezo1 转基因小鼠Lyz2cre/+ Piezo1flox/flox,证明了巨噬细胞上Piezo1 的激活促进 LPS 诱导的炎症因子的表达和分泌。
为了确定 Piezo1 敲除诱导的促炎谱改变的机制,分析了 scRNA-seq 数据,发现Piezo1敲除细胞中下调的基因显著参与了碳代谢的生物学过程,提示了Piezo1在葡萄糖代谢中的作用。此外,糖酵解相关基因(Alodoa、Pkm、Eno1、Gapdh、Ldha 和 Gpi1)在 Piezo1 敲除髓系细胞中表达降低(图1 A-C)。然后进行 XF 糖酵解速率测定,以验证 Piezo1 敲除巨噬细胞的糖酵解变化。结果显示,当 Piezo1 完全敲除时,巨噬细胞呈现从有氧糖酵解向 OXPHOS 的代谢重编程(图1 D、E)。
此外,对LPS处理的BMDMs进行糖酵解速率分析以研究Piezo1对LPS诱导的代谢重塑的影响,发现LPS刺激显著提高了BMDMs的糖酵解速率。LPS刺激下Piezo1敲除的BMDMs的基础糖酵解、补偿性糖酵解和加入2-DG(2-脱氧葡萄糖)后酸化明显低于LPS刺激的对照BMDMs(图1 F、G),而 LPS 刺激的 Piezo1 敲除 BMDMs 的 mitoOCR/基础 PER 比值更高(图1 H)。这一结果表明,Piezo1缺失破坏了LPS诱导的代谢重编程。此外,2-DG 抑制了BMDMs 中 IL-6 和 TNF-α 的分泌,表明 Piezo1 介导的代谢重编程会影响巨噬细胞诱导的免疫应答(图1 I)。
由于Piezo1是由外部机械信号激活的,因此使用代谢组学进一步分析了有或没有CHP处理的BMDMs中葡萄糖代谢关键产物的变化。结果显示,CHP显著增加糖酵解多种中间产物的含量,表明糖代谢增强(图1 J)。在CHP刺激下,Piezo1缺失BMDMs中的几种糖酵解产物显著减少,可以直接提示糖酵解通路受抑。与Piezo1缺失BMDMs相比,玻珀酸和柠檬酸在CHP处理后野生型BMDMs中表现出更高的积累水平,而富马酸和苹果酸在两组之间无统计学差异,表明Piezo1是CHP诱导的TCA(三羧酸循环)循环所必需的(图1 K)。

图1 Piezo1对巨噬细胞中的糖酵解重编程至关重要。
Yoda1 是一种特异性 Piezo1 通道激动剂。为了确定 Yoda1 是否参与葡萄糖代谢的调节,接下来测定了有或没有 Yoda1 预处理的 BMDMs的糖酵解通量。结果显示,Yoda1预处理增加了BMDMs的糖酵解通量。LPS刺激显著提高了糖酵解能力,Yoda1进一步增强了这一作用。此外,在 IL-4 刺激下,BMDMs 中的 mitoOCR/基础 PER 比率显著增加,反映了替代激活巨噬细胞向 OXPHOS 的代谢转化,但被 Yoda1 处理逆转。为了验证 Yoda1 诱导的代谢调节依赖于 Piezo1 离子通道,用 Yoda1 预处理的正常或 Piezo1敲除 BMDMs 的糖酵解率,显示Piezo1 敲除降低了 Yoda1 对 BMDMs 糖酵解的促进作用,表明 Yoda1 介导的代谢调控是 Piezo1 依赖性的。
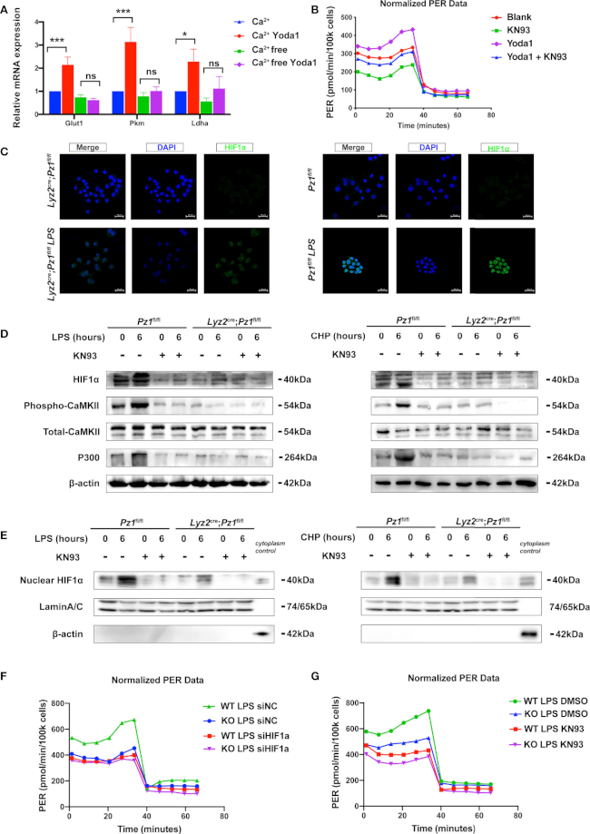
从机制上讲,Piezo1介导细胞外Ca²+ 内流和细胞内Ca²+ 超载,从而增加钙依赖性信号转导的激活。因此,使用无钙培养基来消耗细胞外钙离子以评估 Yoda1 处理的 BMDMs 中糖酵解相关基因的转录。Yoda1 可促进 Glut1、Pkm 和 Ldha 的糖酵解关键酶的转录,但钙消耗显著抑制了这些效应(图2 A)。此外,KN93 (竞争性钙调蛋白依赖性激酶2型抑制剂)降低了 Yoda1 诱导的糖酵解水平升高(图2 B)。这说明,Piezo1对于巨噬细胞内糖酵解水平的调节依赖于钙依赖信号通路的活化。
HIF1α 是调节多种糖酵解相关基因表达的主要转录因子,因此,对HIF1α进行了免疫荧光分析,显示Piezo1敲除降低了LPS诱导的HIF1α表达和核转位(图2 C)。此外,HIF1α 及其共激活因子 P300 的蛋白水平在 Piezo1 敲除BMDMs 中降低(图2 D)。核内的 HIF1α 蛋白水平也降低(图2 E)。
据报道,CaMKII 激活可由 Piezo1 激活诱导,参与维持 HIF1α 的稳定。实验发现LPS刺激或CHP显著促进正常细胞中的CaMKII磷酸化,而Piezo1敲除通过干扰钙稳态来降低CaMKII磷酸化。KN93 的施用抑制了 CaMKII 的磷酸化以及 LPS 或 CHP 诱导的野生型巨噬细胞中 HIF1α 的稳定和 P300 的表达(图2 D)。此外,HIF1α 的下调消除了正常BMDMs和Piezo1敲除BMDMs之间糖酵解的差异(图2 F)。同样,KN93也减弱了Piezo1敲除引起的代谢差异(图2 G)。这些结果表明,Ca²+-CaMKII-HIF1α 信号通路参与了 Piezo1 诱导的代谢重编程。

图2 Piezo1通过Ca²+-CaMKII-HIF1α轴促进巨噬细胞的代谢开关。
肠道炎症伴有机械力的变化,包括肠腔内压、结肠血流量和基质硬度的增加。葡聚糖硫酸钠(DSS)诱导的小鼠结肠炎是一种自限性疾病,受巨噬细胞启动的先天免疫应答高度调节。最后,实验旨在使用转基因小鼠确认 Piezo1 在 DSS 诱导的结肠炎小鼠模型中的体内作用。结果显示,Piezo1 缺失显著改善了 DSS 诱导的炎症,表现为体重降低的减少,肠道长度增加,组织学评分降低及炎症因子水平降低(图3 A-E)。此外,Piezo1敲除小鼠结肠中巨噬细胞中糖酵解相关基因的mRNA水平降低(图3 F)。这些结果显示,髓系Piezo1 敲除改善小鼠溃疡性结肠炎,且与HIF1α 的表达及糖酵解水平降低相关。
然后确定了 Yoda1 诱导的 Piezo1 激活是否受小鼠结肠炎进展的影响,结果证明,在生理条件下,只有 Yoda1 不影响小鼠体重、结肠长度和组织学评分,但在炎症状态下,Yoda1加剧了疾病进展,在DSS处理后表现为体重减轻、结肠长度更短及组织学评分的增加(图3 G-I)。组织学染色和免疫荧光显示,Yoda1促进免疫细胞浸润(图3 J),还导致 IL-6、TNF-α 和 IL-1β 水平升高(图3 K),以及结肠巨噬细胞中 Glut1 和Ldha mRNA 水平升高(图3 L)。这说明,外源 Yoda1 加剧小鼠溃疡性结肠炎的进展。

图3 Piezo1缺乏可改善小鼠溃疡性结肠炎。
总之,该研究表明机械敏感离子通道蛋白 Piezo1 通过 Ca²+-CaMKII-HIF1α 轴调控巨噬细胞有氧糖酵解,并促进LPS诱导产生的免疫应答,在小鼠溃疡性结肠炎的发展中具有重要作用。机械力改变是急慢性炎症中一个重要的环境特征,并可能同时重塑免疫细胞的炎症反应强度。该研究结果证明了机械刺激诱导巨噬细胞的代谢重编程,也为外源环境因素调节免疫细胞炎症反应提供了新的见解。
参考文献:Leng S, Zhang X, Wang S, Qin J, Liu Q, Liu A, Sheng Z, Feng Q, Hu X, Peng J. Ion channel Piezo1 activation promotes aerobic glycolysis in macrophages. Front Immunol. 2022 Sep 2;13:976482. doi: 10.3389/fimmu.2022.976482. PMID: 36119083; PMCID: PMC9479104.
原文链接:https://pubmed.ncbi.nlm.nih.gov/36119083/
小编旨在分享、学习、交流生物科学等领域的研究进展。如有侵权或引文不当请联系小编修正。如有任何的想法以及建议,欢迎联系小编。感谢各位的浏览以及关注!
微信搜索公众号“Naturethink”,了解更多细胞体外仿生培养技术及应用。
点击了解
Naturethink细胞流体剪切力|共培养|压力培养|牵张应变|血管培养|平行平板流动腔|仪器|上海泉众机电科技有限公司
http://www.naturethink.com/
Naturethink压力培养|压力刺激|机械压应力|细胞压力加载|细胞低压力、正压力|仿生压力细胞培养仪
http://www.naturethink.com/?product/61.html