来宝网 2024/3/4点击467次
牙骨质是覆盖于牙根表面的薄层矿化组织,担负着连接牙齿与牙周韧带(PDL)的作用。然而,在机械力作用下,牙骨质常发生损伤,导致牙根外吸收和牙周组织功能障碍。成牙骨质细胞(Cementoblasts)分泌矿化物质形成牙骨质组织,因此负责修复牙骨质和恢复牙周功能。成牙骨质细胞的功能受压缩力调节,但压缩力对成牙骨质细胞矿化的影响仍存在争议。
自噬(Autophagy),即细胞“吃掉自己”的过程,是一种细胞自我降解和循环利用胞内组分的过程。研究证实,自噬囊泡负责将矿化物质运输到细胞外基质(ECM),突出了自噬在矿化组织重塑中的作用。然而,自噬对压缩下成牙骨质细胞矿化的影响尚不清楚,调控自噬介导的成牙骨质细胞变化的下游机制也需要进一步探索。
矿化相关的信号通路,包括转化生长因子β(TGF-β)、Wnt 和 Hippo 通路,作为牙根吸收的治疗靶点引起了人们的兴趣。越来越多的证据表明,自噬调节许多信号通路,包括TGF-β、Wnt和PI3K信号。自噬和矿化相关通路之间的合作仍然知之甚少。鉴定自噬介导的分子或信号通路可以为成牙骨质细胞矿化开发新策略。
在北京大学口腔医院口腔正畸科、国家口腔医学中心课题团队的一项研究中,阐明了压缩力对成牙骨质细胞矿化和自噬的影响。该研究在体外和体内测定了自噬在压缩下成牙骨质细胞矿化中的作用,然后探讨了自噬作用对成牙骨质细胞矿化作用的下游机制,分析了自噬抑制剂处理的成牙骨质细胞的基因表达,以鉴定参与成牙骨质细胞矿化的分子和信号通路。这些发现拓宽了对压缩力下成牙骨质细胞矿化背后的细胞和分子事件的理解,并将有助于开发修复牙根吸收和牙周功能障碍的新治疗靶点。相关内容发表在Journal of Cellular Physiology 期刊题为“Autophagy mediates cementoblast mineralization under compression through periostin/β-catenin axis”。

首先,将成牙骨质细胞进行压缩力负荷(1.5 g/cm²)12小时,随后在增殖培养基(PM)或矿化培养基(MM)中孵育,发现压缩力抑制了 PM 和 MM 组中与成牙骨质细胞矿化相关的骨钙素(OCN)和osterix(OSX)的mRNA的表达。蛋白质印迹分析和ALP染色显示,在压缩载荷下,成牙骨质细胞的矿化能力降低。
为了评估体内正畸力下成牙骨质细胞矿化的变化,建立了小鼠牙根吸收模型,发现随着机械力加载时间的增加,牙齿移动距离逐渐增加,并且在施加力3周后,在远端颊根受压侧出现明显的吸收腔隙。IHC显示,矿化相关蛋白OCN在受压侧的成牙骨质细胞中表达降低。
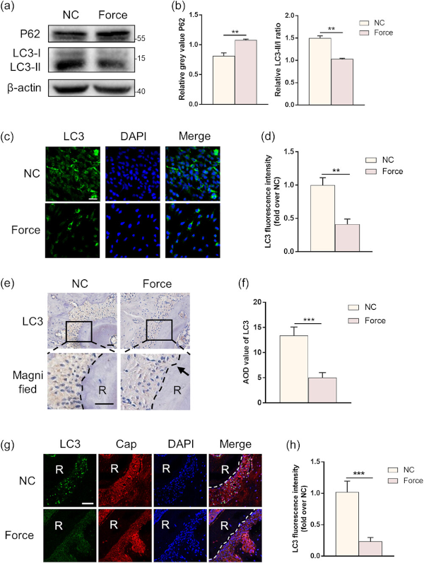
为了评估压缩力对成牙骨质细胞自噬的影响,检测了自噬的两个标志物,即自噬受体 P62 的表达和 LC3-I 向 LC3-II 的转化。蛋白质印迹分析表明,压缩力增加了成牙骨质细胞中P62的表达,但降低了LC3-I向LC3-II的转化(图1 a、b)。此外,在受压缩力刺激的细胞中,自噬体阳性LC3的形成显著减少(图1 c、d),这表明压缩力抑制了成牙骨质细胞的自噬活性,且压缩力导致成牙骨质细胞受压侧 LC3 显著下调(图1 e、f)。位于牙根表面的Cap+ 细胞上的LC3染色证实,在压缩力作用下,LC3+ 成牙骨质细胞较少(图1 g、h)。

图1 在压缩力下,自噬在成牙骨质细胞中受到抑制。
接下来,为了确定自噬在成牙骨质细胞矿化中的作用,检测了矿化诱导对成牙骨质细胞自噬的影响,发现随着诱导时间的延长,P62的表达减少,而LC3-I向LC3-II的转化增加。然后用自噬激活剂Rapa处理成牙骨质细胞以增强自噬或自噬抑制剂CQ抑制自噬。qRT-PCR分析表明,Rapa处理显著增加了成牙骨质细胞矿化相关基因的表达,而CQ处理降低了其表达。当用Rapa处理细胞时,成牙骨质细胞的矿化能力增强,而当用CQ处理细胞时则相反。这说明自噬是成牙骨质细胞矿化所必需的。
然后实验试图确定压缩力是否通过自噬调节成牙骨质细胞矿化,用Rapa预处理成牙骨质细胞,然后暴露于压缩力(图2 a)。在PM和MM组中,Rapa挽救了压缩抑制的矿化相关基因OSX和OCN的表达(图2 b)。蛋白质印迹分析显示,Rapa处理后,OSX和OCN蛋白水平在压缩力下的下降被逆转(图2 c、d)。为了进一步证实自噬对体内成牙骨质细胞矿化的影响,将小鼠全身注射Rapa并施加压缩力3周,结果显示,远端牙根力诱导的牙根吸收量较低,提示注射Rapa可部分缓解牙根吸收(图2 e、f)。牙根受压侧的成牙骨质细胞矿化减少,用Rapa处理后,这种效果被逆转(图2 g、h)。由于 PDL 附着的质量对于施加力后牙周功能恢复至关重要,因此使用 PSR 染色来评估附着在牙骨质上的胶原纤维,发现牙根面受压侧PDL附着显著减少,而这通过Rapa被部分逆转(图2 i、j)。这说明,压缩力抑制的成牙骨质细胞矿化部分依赖于自噬。

图2 自噬恢复了受压缩力抑制的成牙骨质细胞的矿化。
进一步地,为了确定抑制自噬可抑制成牙骨质细胞矿化的分子机制,进行了高通量RNA-seq 和GO富集分析,以鉴定与成牙骨质细胞矿化相关的mRNAs。GO结果表明,4种 mRNAs(Postn、Tnc、Omd、Mgp)显著下调,因此可能参与成牙骨质细胞矿化。用自噬抑制剂CQ处理细胞,发现两个mRNAs(Postn和Tnc)显著减少。通过蛋白质印迹分析和免疫荧光染色的进一步验证确定,在CQ处理的成牙骨质细胞中,Postn的蛋白质水平受到显著抑制,此外,Postn在牙根表面的表达显著降低。
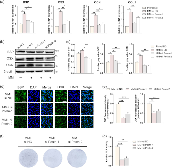
然后为了确定 Postn 对成牙骨质细胞矿化的影响,用针对 Postn 的 siRNAs(si Postn-1/2)或对照(NC)转染细胞。结果表明,诱导 4 天后,敲低 Postn 显著降低了 BSP、OSX、OCN 和 COL1 的基因表达(图3 a)。BSP、OSX 和 OCN 的蛋白质印迹分析以及 BSP 和 OSX 的免疫荧光染色表明,敲低 Postn 后,成牙骨质细胞矿化受到抑制(图3 b-e)。ALP染色和活性显示出类似效应(图3 f、g)。这些数据表明,敲低Postn在体外抑制了成牙骨质细胞矿化。此外,越来越多的证据表明,Postn对自噬具有调节作用。因此还研究了Postn对成牙骨质细胞自噬的影响,发现随着Postn的敲低,自噬上调。

图3 Postn的敲低抑制成牙骨质细胞矿化。
由于Postn调节Wnt配体和Wnt信号的信号转导通路β-连环蛋白,因此实验最后进一步尝试确定 Postn 在 Wnt/β-catenin 信号中的作用。结果表明,Postn 敲低降低了 Wnt 靶基因的 mRNA 水平,而 β-连环蛋白转录水平仅受到轻微抑制,且显著降低了非磷酸化(活性)β-连环蛋白,并略微降低了总β-连环蛋白。
为了进一步确定Postn是否调节β-连环蛋白的稳定性,用CHX(10μM)检测了β-连环蛋白的半衰期。结果显示,与对照细胞相比,Postn敲低的成牙骨质细胞中β-连环蛋白的半衰期缩短。接下来,用Wnt信号激动剂SKL2001(30μM)处理细胞显著增加了对照细胞中β-连环蛋白的表达,而在si Postn细胞中仅轻微上调β-连环蛋白,这表明Postn可能在β-连环蛋白的稳定性中发挥作用。
泛素化是降解β连环蛋白所必需的。因此,用蛋白酶体抑制剂MG132(5μM)处理成牙骨质细胞,发现Postn敲低后β-连环蛋白水平降低,MG132处理后,这种减少被逆转,这表明Postn以蛋白酶体依赖性方式调节β-连环蛋白的降解。IP 分析证实,成牙骨质细胞中的 Postn 敲低显著增加了 β-连环蛋白的泛素化。qRT-PCR和蛋白质印迹分析确定,通过激活β-连环蛋白逆转了敲低Postn后矿化相关基因和蛋白质表达的降低。这些数据说明,敲低Postn通过促进β-连环蛋白泛素化来调节Wnt信号。

图4 自噬在机械压缩下介导成牙骨质细胞矿化中的作用。自噬在介导成牙骨质细胞的矿化中是必不可少的,自噬激活是缓解压缩力下牙根吸收所必需的。自噬通过 Postn 调节成牙骨质细胞矿化,Postn 进一步调节 Wnt/β-catenin 信号,部分通过调节 β-catenin 的稳定性。
总体而言,该研究数据提供了证据,证明自噬对于恢复体外和体内压缩力抑制的成牙骨质细胞矿化是必不可少的。研究进一步证明了自噬调节Postn的表达,并且Postn通过β-连环蛋白的泛素化部分调节成牙骨质细胞矿化。Postn/β-catenin轴的这种新发现的功能可以解释自噬如何在压缩力下介导成牙骨质细胞矿化,还确定了恢复牙骨质矿化和牙周组织再生的新治疗靶点。
参考文献:Yang Y, Liu H, Wang R, Zhao Y, Zheng Y, Huang Y, Li W. Autophagy mediates cementoblast mineralization under compression through periostin/β-catenin axis. J Cell Physiol. 2023 Sep;238(9):2147-2160. doi: 10.1002/jcp.31075. Epub 2023 Jul 21. PMID: 37475648.
原文链接:https://pubmed.ncbi.nlm.nih.gov/37475648/
小编旨在分享、学习、交流生物科学等领域的研究进展。如有侵权或引文不当请联系小编修正。如有任何的想法以及建议,欢迎联系小编。感谢各位的浏览以及关注!
微信搜索公众号“Naturethink”,了解更多细胞体外仿生培养技术及应用。
点击了解
细胞流体剪切力|共培养|压力培养|牵张应变|血管培养|平行平板流动腔|仪器|上海泉众机电科技有限公司Naturethink
http://www.naturethink.com/
Naturethink压力培养|压力刺激|压应力|机械压应力|细胞压力加载|细胞体外加力系统|细胞低压力、细胞正压力|仿生压力细胞培养仪
http://www.naturethink.com/?product/61.html