来宝网 2024/1/31点击718次
血流紊乱引起的动脉粥样硬化会导致内皮功能障碍,激活蛋白酶水平,并调节动脉基质成分,引起血管重塑,最终形成动脉粥样硬化斑块。血管重塑与弹性蛋白层和胶原基质降解以及细胞外基质 (ECM) 的再分布有关。组织蛋白酶K(CTSK)是肽酶C1家族溶酶体半胱氨酸蛋白酶中最有效的蛋白酶之一,被证实参与动脉粥样硬化过程中ECM的重新分布。最近,CTSK在人动脉粥样硬化病变的内皮细胞、巨噬细胞和血管平滑肌细胞中表达。已发现CTSK受氧化型LDL(OxLDL)、细胞因子和振荡剪切应力的调控。然而,血流动力学如何传递和调控CTSK表达的分子机制尚不清楚。
作为生物力学传感器的重要候选者,整合素在将机械刺激转化为生化信号方面发挥着核心作用。整合素聚簇促进β亚基的细胞质尾部与细胞内肌动蛋白细胞骨架之间的动态连接,以形成黏着斑和细胞骨架排列。先前的一项研究发现整合素αvβ3激活原发性血流诱导的NF-κB通路,并参与早期动脉粥样硬化炎症。
为了探讨CTSK调控扰动流(disturbed flow)诱导动脉粥样硬化形成的分子机制,华西基础医学与法医学院生物医学工程研究室(四川)、生物流变科学与技术教育部重点实验室(重庆)的联合课题组构建了小鼠左颈总局部结扎的方法构建在体扰动流模型,探讨扰动流诱导的CTSK参与内皮炎症和血管重塑的机制,检测了αvβ3整合素和CTSK在动脉粥样硬化易发区的表达水平及NF-κB的激活情况。研究结果表明,CTSK导致血流依赖性内皮炎症和血管重塑,这有望通过靶向整合素αvβ3-细胞骨架来抑制。该研究对动脉粥样硬化的治疗具有新的启示意义。相关结果发表于Genes & Diseases 杂志题为“Cathepsin K contributed to disturbed flow-induced atherosclerosis is dependent on Integrin-actin cytoskeleton-NF-κB pathway”。

首先,研究人员利用经典的ApoE-/- 小鼠颈动脉部分结扎模型建立了扰动流模型(图1 A),LCA(左颈动脉)和升主动脉(AA)区域暴露于扰动流,而RCA(右颈动脉)和降主动脉(DA)区域暴露于稳定的层流。ORO染色和H&E 染色证实,小鼠左颈总血管脂质沉积增多,直径增大、内膜厚度增加以及弹性蛋白层破裂(图1 B-G)。这些结果表明,扰动流会加速ApoE-/- 小鼠动脉粥样硬化斑块形成。
为了排除血清胆固醇水平和脂质沉积对血管炎症和重构的影响,实验使用正常血脂小鼠的部分颈动脉结扎模型进行体内扰动流实验,检验了NF-κB负责流动诱导的细胞炎症的假设。结果在不同流动区域的ECs中检测到在NF-κB家族中起关键作用的p65,由体内层流区的细胞质易位至 LCA 和 AA 区域的细胞核中,表明 NF-κB 的激活。qRT-PCR结果显示,LCA区域炎症相关mRNA(IL-1β、IL-6、TNF-α和p65)显著升高。此外,在正常小鼠中,血流紊乱导致新内膜增生而无脂质沉积,弹性蛋白层断裂增多。这些结果表明,在动脉粥样硬化形成的开始和进展过程中,扰动流引起的血管炎症和重塑与血清胆固醇水平或动脉壁中的脂质沉积无关。

图1 血流紊乱会诱发左颈动脉(LCA)的动脉粥样硬化和血管重构。
据研究,CTSK可能参与了由扰动流引起的血管重塑和血管炎症。因此,接下来检测了CTSK和Col1-A在结扎ApoE-/- 小鼠中的分布。结果观察到 CTSK 和 Col1-A 的共定位,表明 CTSK 可能通过降解 I 型胶原来重塑细胞外基质。21 天后,C57BL/6小鼠在扰动流区域ECs(LCA,AA)中CTSK表达、蛋白质和mRNA水平均显著高于层流区(RCA,DA)的表达。然后研究了在促动脉粥样硬化区域扰动流诱导CTSK的分子过程。在前人研究的基础上,该研究提出将整合素作为扰动流中的机械介质,促进CTSK的表达。因此,实验使用部分颈动脉结扎模型在 LCA 和弯曲的AA 中创建扰血流。免疫荧光图像显示,C57BL/6小鼠结扎21 天后LCA和AA的整合素αv和β3水平显著高于RCA组和DA组。
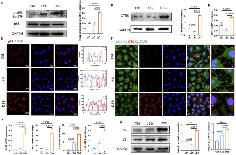
此外,采用体外剪切力加载装置在体外产生单向层流应力(LSS)或扰动剪切应力(DSS),HUVECS暴露于LSS(15 dyn/cm²)或DSS(± 4.5 dyn/cm²)分别持续 8 小时。与LSS或静态对照相比,DSS升高了Ser536位点磷酸化p65的表达水平(图2 A)。体外研究证实,p65蛋白在DSS诱导的HUVECs中从细胞质转移到细胞核8小时(图2 B)。强度曲线显示,DSS条件下p65蛋白和细胞核具有明显的共定位性(图2 B)。由于DSS诱导的p65蛋白磷酸化可促进NF-κB活化并导致细胞炎症,实验通过qRT-PCR评估了不同流动条件下HUVECs中促炎mRNA的mRNA表达,与LSS或静态对照相比,DSS显著上调mRNA(IL-1β、IL-6、TNF-α和IL-8)的定量表达(图2 C)。
通过Western blot检测CTSK在暴露于不同流动条件的HUVECs中的表达,结果表明,DSS显著提高了HUVECs中CTSK的水平(图2 D),与体内模型的结果一致。qRT-PCR结果进一步证实,DSS显著增强了CTSK的mRNA表达(图2 E)。I型胶原是CTSK的底物,CTSK可使I型胶原蛋白的三螺旋结构断裂。在静态对照组和LSS组I型胶原纤维明显突出,而DSS组的CTSK水平高,I型胶原纤维明显减少(图2 F)。这些结果表明,DSS可以促进CTSK的表达并降解基质,最终导致血管重塑。此外,发现DSS组整合素αv和β3的表达明显高于LSS组或静态对照组(图2 G)。综上所述,DSS可诱导内皮炎症和ECM再分布,并伴有高水平的CTSK和整合素αvβ3表达。

图2 DSS 在体外诱导内皮炎症并增加 CTSK 表达。
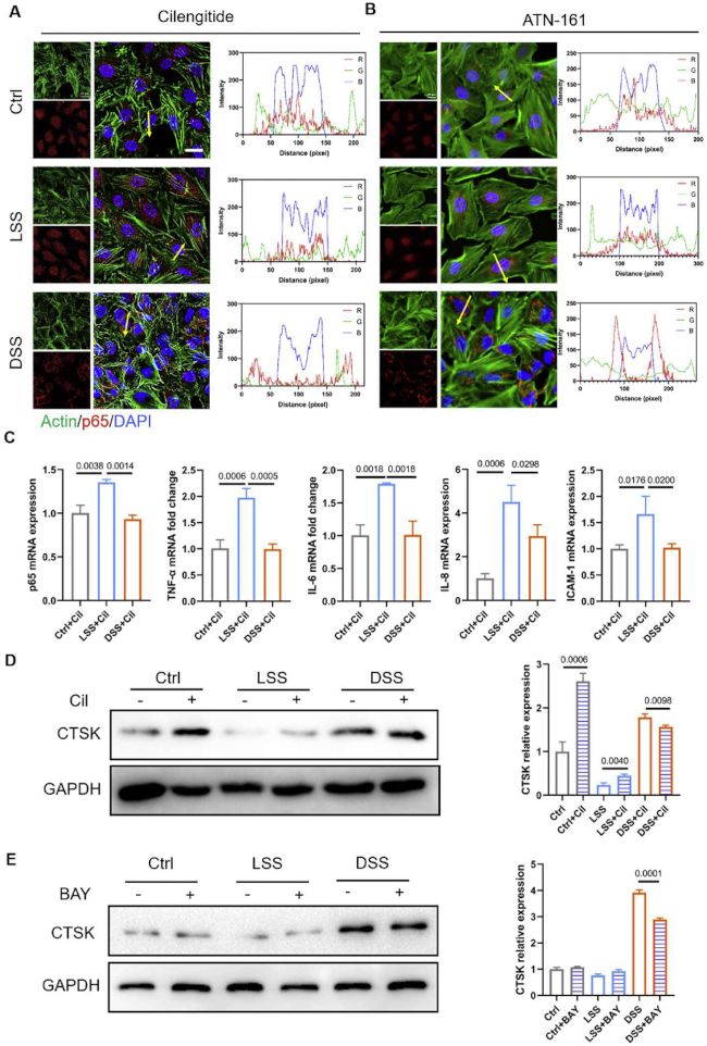
进一步地,实验想要阐明整合素如何介导剪切诱导的动脉粥样硬化变化。上述结果表明,DSS诱导p65,在西仑吉肽(整合素αvβ3的特异性抑制剂)和ATN-161(整合素α5β1抑制剂)存在下,可以重新分布到细胞质,这表明内皮炎症可以通过抑制整合素完全减弱。通过使用西伦吉肽或ATN-161,可以发现肌动蛋白纤维没有明显差异(图3 A、B)。
qRT-PCR结果显示,DSS组促炎因子(IL-6、TNF-α、ICAM-1、p65和IL-8)的mRNA表达水平显著低于预阻断整合素的LSS组(图3 C)。相比之下,暴露于LSS通过抑制整合素显著提高CTSK水平(图3 D)。采用细胞骨架聚合抑制剂latrunculin B(LatB、10μM、12h)探究不同流动条件下整合素诱导的细胞骨架排列和炎症反应。抑制细胞骨架排列后,肌动蛋白应激紊乱,板足前缘伪足少且短,血流依赖性内皮炎症增强。
使用 IκB/IKK 抑制剂 BAY 11-7085(10 μM、12h),进一步研究了 NF-κB 对暴露于 DSS 或 LSS 的 HUVECs 中 CTSK 表达的影响,可以发现,DSS通过抑制NF-κB通路的激活显著降低了CTSK的表达(图3 E)。这些结果表明,整合素-细胞骨架介导血流诱导的NF-κB激活和血管重构。

图3 扰动流诱导内皮细胞炎症,具体取决于整合素-NF-κB轴。
基于上述体外研究结果,细胞表面整合素受体可作为潜在的治疗靶点。因此,实验测试了整合素抑制剂西仑吉肽(5 μg/kg/d)在颈动脉结扎模型中的抗炎作用。结果表明,整合素阻断可以减轻正常血脂小鼠的炎症和重塑。
最后实验评估了整合素阻断在DSS诱导的加速动脉粥样硬化中的保护特性。西仑吉肽组颈动脉结扎后高脂血症小鼠LCA和AA区域的脂质沉积明显低于二甲基亚砜对照组(图4 A、B)。同时,免疫荧光图像显示,西仑吉肽给药后动脉粥样硬化斑块中CTSK的表达降低(图4 C)。此外,还发现整合素的抑制可以降低CTSK和Col1-A的共定位。H&E染色结果显示,整合素阻断可显著降低结扎后21 天高脂血症患者动脉粥样硬化斑块的进展和血管平均直径(图4 D、E)。此外,与二甲基亚砜对照组相比,西仑吉肽组LCA中弹性蛋白的内侧直径和破裂次数均减少(图4 F-H)。这些结果说明,整合素阻断可减少扰动流诱导的动脉粥样硬化。

图4 整合素阻断可减少血流紊乱诱发的动脉粥样硬化。
总之,该研究的发现揭示了扰动流导致CTSK表达的增加,并导致内皮炎症和血管重塑,最终导致动脉粥样硬化,而这取决于整合素 αvβ3-细胞骨架-NF-κB 信号轴。此外,整合素αvβ3-细胞骨架的抑制有望成为血管抗炎和抗动脉粥样硬化治疗的靶点。
参考文献:Fang F, Feng T, Li J, Zhang H, Wang Q, Chen Y, Wang G, Shen Y, Liu X. Cathepsin K contributed to disturbed flow-induced atherosclerosis is dependent on integrin-actin cytoskeleton-NF-κB pathway. Genes Dis. 2022 Apr 25;10(2):583-595. doi: 10.1016/j.gendis.2022.03.020. PMID: 37223522; PMCID: PMC10201601.
原文链接:https://pubmed.ncbi.nlm.nih.gov/37223522/
小编旨在分享、学习、交流生物科学等领域的研究进展。如有侵权或引文不当请联系小编修正。如有任何的想法以及建议,欢迎联系小编。感谢各位的浏览以及关注!
微信搜索公众号“Naturethink”,了解更多细胞体外仿生培养技术及应用。
点击了解
细胞流体剪切力|共培养|压力培养|牵张应变|血管培养|平行平板流动腔|仪器|上海泉众机电科技有限公司Naturethink
http://www.naturethink.com/
Naturethink剪切力|细胞切应力|流体剪切应力|细胞流体剪切力|fluid shear stress|细胞体外培养|仿血流剪切应力培养系统
http://www.naturethink.com/?product/58.html