来宝网 2024/1/18点击452次
正畸牙齿移动(OTM)是由机械力刺激引起的一种独特的骨重塑过程。在牙槽骨重塑之前,局部微环境中会出现一系列复杂且协调的生化信号,包括炎症反应和缺氧反应。牙周膜细胞(PDLCs)是牙周组织中的主要功能细胞,在牙周组织重塑过程中对机械转导至关重要,由于血液供应减少,可能会出现暂时性缺氧。参与缺氧反应的缺氧诱导因子-1α(HIF-1α)在牙周膜的压力侧和张力侧均升高。然而,很少有研究调查 HIF-1α 在 OTM 期间在 PDLCs 中的作用。
牙周组织重塑伴有无菌性炎症。NF-κB 通路被正畸刺激激活,从而触发下游生化事件。抑制 NF-κB 可显著阻断 OTM 并减少破骨细胞的形成。免疫细胞中的 HIF-1α 和 NF-κB 通路之间发生广泛的串扰,特别是在病理情况下。然而,在 OTMs 的生理条件下,PDLCs 中 NF-κB 通路的活性是否受 HIF-1α 的影响尚不清楚。
lncRNA SNHG8 通过在脑微血管内皮细胞中海绵化 miR-425-5p 来抑制 sirtuin1 介导的 NF-κB 通路。此外,在缺氧条件下,SNHG8 表达在 H9c2 大鼠心肌细胞中上调,并激活 NF-κB 通路。因此,在某些表型情况下,SNHG8 与炎症和缺氧反应密切相关,也可能在正畸力诱导的协调生化反应中发挥作用。然而,SNHG8 的表达模式及其在 OTM 过程中对 NF-κB 通路的影响尚不清楚。
基于此,北京大学口腔医学院正畸科及中日友好医院口腔科的研究团队曾探索了 SNHG8 是否对正畸刺激有反应,以及其对 OTM 期间 PDLCs 中 NF-κB 通路的影响以及潜在的机制。具体内容发表在 Stem Cell Research & Therapy 期刊题为“A reduced level of the long non-coding RNA SNHG8 activates the NF-kappaB pathway by releasing functional HIF-1alpha in a hypoxic inflammatory microenvironment”。

首先,实验通过施加正畸力3天建立 OTM 模型。免疫组化染色显示,HIF-1α 在磨牙近中压力侧 PDL 组织中的表达明显升高。受力7天后,qRT-PCR 结果显示,HIF-1α mRNA 水平略有升高,而 IL-1β 和 TNF-α 水平显著升高。相比之下,SNHG8 mRNA 水平显著下降。
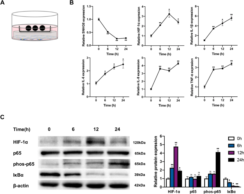
然后将 PDLCs 暴露于静态压缩力(2 g/cm²)(图1 A)。qRT-PCR 结果显示,HIF-1α 和炎症因子 IL-1β、IL-6、IL-8 和 TNF-α 的 mRNA 水平以时间依赖性方式显著升高,而SNHG8 以时间依赖性方式下调(图1 B)。此外,Western blot 显示 HIF-1α 蛋白水平呈先上调后下调的变化。phos-p65 的上调和 IκBα 的下调表明 NF-κB 通路的激活(图1 C)。这表明,机械力上调 PDLCs 中的缺氧和炎症反应并下调 SNHG8。

图1 机械力上调 PDLCs 中的缺氧和炎症反应并下调 SNHG8。
细胞受到静态压缩力 0、6、12、24 h。(A)施加的压缩力。(B)qRT-PCR结果显示,施加力后PDLCs中SNHG8、HIF-1α、IL-1β、IL-6、IL-8和TNF-α的mRNA表达。(C)施加力后 HIF-1α、p65、phos-p65 和 IκBα 的蛋白质印迹分析。
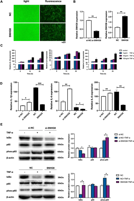
体内和体外结果显示,正畸力负荷上调炎症因子,显著下调 SNHG8。接下来,为了确定 SNHG8 是否参与 PDLCs 中 NF-κB 通路的调控,实验进行转染以敲低或过表达 SNHG8。荧光显微镜显示,慢病毒转染后,约 80% 的 PDLCs 表达绿色荧光蛋白(图2 A)。qRT-PCR 结果显示,SNHG8 在敲低组中下调约60%,在过表达组中下调 100% 以上(图2 B)。PDLCs 中的 NF-κB 信号通路被 TNF-α 激活,qRT-PCR 显示 IL-1β、IL-6 和 IL-8 以浓度和时间依赖性方式显著上调(图2 C)。因此,在随后的实验中使用 100 ng/mL 的 TNF-α,持续24 小时。与 si-NC 组相比,敲低 SNHG8 导致 IL-1β、IL-6 和 IL-8 mRNA 水平上调,而 SNHG8 的过表达下调了这些炎症因子(图2 D)。Western blot 分析证实,敲低 SNHG8 可提高 phos-p65 蛋白水平并促进 IκBα 蛋白的降解,而过表达 SNHG8 可降低 phos-p65 蛋白水平并逆转 IκBα 蛋白的降解(图2 E)。这表明,SNHG8 抑制 PDLCs 中的 NF-κB 信号通路。

图2 SNHG8 抑制 PDLCs 中的 NF-κB 信号通路。
用针对 SNHG8 的小干扰 RNAs(si-SNHG8)、siRNA 对照(si-NC)和含有全长 SNHG8(SNHG8)的重组荧光标记慢病毒以及对照(NC)转染细胞,以敲低或过表达其表达。(A)荧光显微镜显示 NC 组和 SNHG8 组 PDLC 的转染效率。(B)qRT-PCR结果显示SNHG8敲低组和过表达组的相对SNHG8表达。(C)qRT-PCR结果显示TNF-α刺激后IL-1β、IL-6和IL-8的mRNA表达。(D)qRT-PCR结果显示,在TNF-α刺激下,SNHG8被敲低或过表达后,IL-1β、IL-6和IL-8的相对RNA表达。(E)蛋白质印迹分析显示 SNHG8 敲低或过表达对 PDLCs 中 TNF-α 诱导的 NF-κB 通路激活的影响。
然后,为了研究 SNHG8 调控 NF-κB 通路的机制,采用 SNHG8 载体转染后进行 RNA 测序。结果显示,与对照组相比,SNHG8 过表达组有820个 mRNAs 表达差异。GO富集分析表明,改变的 mRNAs 在细胞对缺氧的反应中富集。qRT-PCR 显示,两组 SNHG8 几乎完全定位于细胞核,提示 SNHG8 在细胞核中起作用。qRT-PCR 验证了受 HIF-1 调控的下游靶基因 AQP1、RORA、RGCC、VEGFA、PTGIS 和 PPARGC1A 这6个基因在 SNHG8 过表达组中的表达下调。此外,HIF-1α 激动剂二甲基草酰甘氨酸(DMOG)逆转了 SNHG8 对 HIF-1 下游靶基因的抑制作用,表明 SNHG8 通过与 HIF-1α 相互作用来阻止 HIF-1 介导的下游靶基因激活。
根据 RNA 测序数据,实验假设 SNHG8 与 HIF-1α 结合,并通过 CatRAPID 证实了 SNHG8 和 HIF-1α 之间的相互作用,相互作用强度为 95%,表明 SNHG8 与 HIF-1α 特异性结合。
最后,为了确定 SNHG8 对 NF-κB 通路的调节作用是否具有 HIF-1α 依赖性,实验在压缩力负荷后敲低 SNHG8,并使用 HIF-1α 抑制剂 YC-1 下调 HIF-1α。此外,在过表达 SNHG8 后,使用 HIF-1α 激动剂 DMOG 上调 HIF-1α。Western blotting 显示施加机械力后,100 μM 的 DMOG 导致 HIF-1α 的最大上调(图3 A),100 μM 的 YC-1 抑制 HIF-1α 的积累(图3 B)。Western blot 分析证实,敲低 SNHG8 会增加 NF-κB 通路的激活,而抑制 HIF-1α 则逆转了这些作用(图3 C)。SNHG8 的过表达降低了 NF-κB 通路的活性,然而,补充 HIF-1α 逆转了这种效应(图3 D)。这些结果表明,SNHG8 以 HIF-1α 依赖性方式调控 NF-κB 通路。

图3 SNHG8对NF-κB通路的影响取决于HIF-1α。
(A)DMOG刺激后PDLC中HIF-1α的蛋白质印迹分析。(B)在PDLC中施加力和YC-1刺激后HIF-1α的蛋白质印迹分析。(C)有或没有SNHG8敲低,有或没有YC-1刺激下施加压缩力后phos-p65和IκBα的蛋白质印迹分析。(D)有或没有 SNHG8 过表达,有或没有 DMOG 刺激下在 PDLC 中施加压缩力后 phos-p65 和 IκBα 的蛋白质印迹分析。

图4 示意图显示,在 PDLCs中,SNHG8 与 HIF-1α 结合,并在正畸压缩力下显著下调。功能性 HIF-1α 增加以促进下游转录活性,从而激活 NF-κB 通路。
总之,该研究结果表明,正畸力在体内和体外诱导缺氧和炎症反应,导致 HIF-1α 稳定和 NF-κB 激活。SNHG8 与 HIF-1α 结合,并在 OTM 期间显著下调。游离功能性 HIF-1α 被释放以促进转录活性,从而激活 NF-κB 通路(图4)。这些发现表明了 OTM 中组织重塑的调控机制。
参考文献:Wang C, Yang Q, Han Y, Liu H, Wang Y, Huang Y, Zheng Y, Li W. A reduced level of the long non-coding RNA SNHG8 activates the NF-kappaB pathway by releasing functional HIF-1alpha in a hypoxic inflammatory microenvironment. Stem Cell Res Ther. 2022 Jun 3;13(1):229. doi: 10.1186/s13287-022-02897-x. PMID: 35659362; PMCID: PMC9166574.
原文链接:https://pubmed.ncbi.nlm.nih.gov/35659362/或点击阅读原文
小编旨在分享、学习、交流生物科学等领域的研究进展。如有侵权或引文不当请联系小编修正。如有任何的想法以及建议,欢迎联系小编。感谢各位的浏览以及关注!
微信搜索公众号“Naturethink”,了解更多细胞体外仿生培养技术及应用。
点击了解
细胞流体剪切力|共培养|压力培养|牵张应变|血管培养|平行平板流动腔|仪器|上海泉众机电科技有限公司Naturethink
http://www.naturethink.com/
Naturethink压力培养|压力刺激|压应力|机械压应力|细胞压力加载|细胞体外加力系统|细胞低压力、细胞正压力|仿生压力细胞培养仪
http://www.naturethink.com/?product/61.html