来宝网 2022/11/22点击554次
小胶质细胞是中枢神经系统(CNS)的常驻巨噬细胞,参与CNS稳态。为了应对损伤,小胶质细胞将其状态/极化从经典的 M1 表型转变为激活的 M2 表型,M1表型通过分泌促炎细胞因子和活性氧、活性氮物质对神经元有毒性,而M2表型分泌抗炎细胞因子,具有增强的吞噬活性,并释放神经营养因子。事实上,抑制促炎M1小胶质细胞并促进它们转变为保护和抗炎的M2表型可能被证明是治疗神经炎症相关疾病,如阿尔茨海默病(AD),的重要治疗策略。
人脂肪组织来源的间充质干细胞(hAD-MSCs)在临床治疗中特别有希望,因为它们可以使用微创技术从患者身上轻松且可重复地收集。在与AD相关的动物模型和临床试验中,hAD-MSCs已被证明通过调节炎症介质以及小胶质细胞增殖,极化和吞噬活性来改善AD疾病症状。这种效应的机制已被证明,部分是由于MSCs通过其分泌组的旁分泌活性,包括可溶性细胞因子,生长因子和细胞外囊泡(EVs)的释放。EVs是分泌的小(直径约30-200 nm)脂质囊泡,通过在细胞之间转移RNA、DNA、蛋白质和脂质,已成为细胞间通讯的重要介质。最近的研究表明,EVs还可以将小胶质细胞从M1极化为M2表型。鉴于EVs具有低免疫原性,因此它们作为潜在的无细胞疗法具有巨大潜力。
目前,很少有研究通过关注其免疫调节表型来研究人类小胶质细胞中hAD-MSCs及其分泌的EVs的潜在机制。鉴于小鼠炎症模型中的基因组反应与人类基因组变化没有很好的相关性,美国斯坦福大学放射学系的课题组研究了hAD-MSCs及其EVs在人小胶质细胞系(人小胶质细胞HMC3)中的作用。

脂多糖(LPS)对HMC3细胞的影响
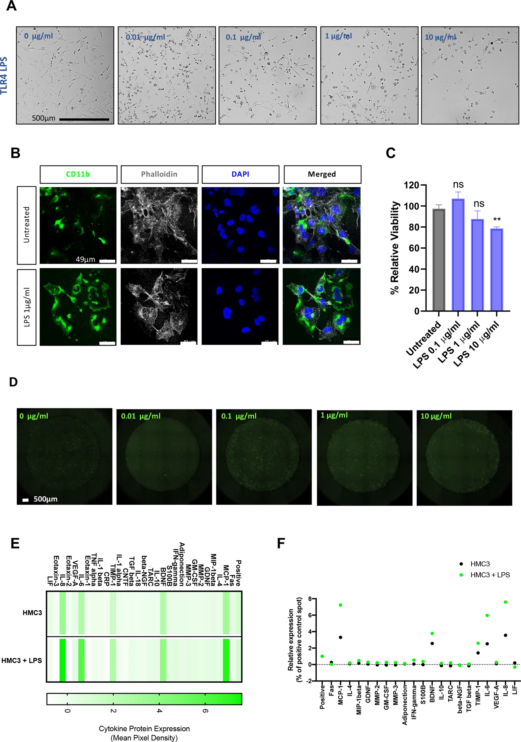
为了评估不同程度的toll样受体4(TLR4)激活的效果,将HMC3细胞与增加浓度(0.01-10 μg/ml)的脂多糖(LPS)孵育24小时。在低浓度的LPS下,HMC3细胞具有激活小胶质细胞的特征,呈阿米巴样形态(图1 A、B)。此外,LPS增加了小胶质细胞的β-整合素标志物 CD11b的表达(图1 B)。虽然在低浓度(0.1-1 μg/ml)的LPS下存在小胶质细胞活化,但较高浓度(10 μg/ml)可导致细胞死亡(图1 B)。数据显示,即使在较低浓度 ≤1 μg/ml下,LPS诱导的细胞内活性氧(ROS)也会积累(图1 D)。为了进一步了解炎症对HMC3细胞的影响,测量了1 μg/ml LPS处理和对照细胞的条件培养基中细胞因子和趋化因子的相对表达(图1 E、F),在这里,单核细胞趋化蛋白-1(MCP-1)、脑源性神经营养因子(BDNF)、基质金属蛋白酶抑制剂-1(TIMP-1)、白细胞介素6(IL-6)和IL-8在LPS激活后均增加。

图1 LPS对HMC3小胶质细胞的影响
(A)显示了用不同剂量的LPS孵育24小时后HMC3小胶质细胞的形态变化。(B)对CD11b(绿色荧光信号)、鬼笔环肽(白色)和核DAPI染色(蓝色)进行免疫荧光染色。(C)用不同剂量的LPS孵育24小时后的细胞活力通过XTT测定法测定。(D)使用Celigo成像细胞仪确定响应24小时LPS暴露的HMC3小胶质细胞中LPS诱导的ROS生成。(E)相对细胞因子表达的热图。(F)相对细胞因子表达的表征。
hAD-MSCs及其分泌的EVs的表征
hAD-MSCs具有典型的MSC纺锤形和多极形态。为了确定hAD-MSCs分泌的EVs的作用,实验收集了条件培养基和EVs。蛋白质印迹分析显示,与细胞裂解物相比,分离的EVs和CM中的CD63(经典EVs标志物)富集。
分析来自hAD-MSCs的分泌组,显示TIMP-1、IL-6和IL-8的表达增加,事实上,与亲本间充质干细胞相比,这些细胞因子在EVs中高度表达。
HMC3细胞与hAD-MSC或其分泌的EVs共培养
未处理和激活的(1μg/ml LPS)HMC3细胞与不同比例的hAD-MSCs和EVs共培养24小时(图2 A)。当未经处理的HMC3细胞与hAD-MSCs共培养时,它们显示出典型的细长、分枝状小胶质细胞静息形态,类似于上述对照实验(图1 A)。添加LPS(1 μg/ml)导致HMC3细胞形成阿米巴样形态,与200,000和100,000个hAD-MSCs细胞(图2 B)或 20 和 10 μg/ml 的 EVs(图2 C)共培养时,阿米巴样形态细胞的数量显著减少。

图2 人HMC3小胶质细胞与人脂肪组织来源间充质干细胞或细胞外囊泡的共培养
(A)共培养方案的示意图概述。(B)在存在或不存在 1 μg/ml LPS 的情况下培养 HMC3 小胶质细胞(绿色)和人脂肪组织来源的间充质干细胞(红色)的荧光图像。(C)在存在或不存在 1 μg/ml LPS 的情况下培养的 HMC3 小胶质细胞(绿色)和人脂肪组织来源的间充质干细胞细胞外囊泡(红色)的荧光图像。
激活的HMC3细胞与hAD-MSCs或其分泌的EVs共培养后的表征
为了研究对小胶质细胞表型极化的影响,用1 μg/ml LPS激活HMC3细胞24小时,然后与hAD-MSCs或其分泌的EVs共培养。实验对CD11b进行了免疫荧光染色,CD11b可检测F-肌动蛋白(图3 A)。如前所述,与未处理的HMC3细胞相比,LPS处理上调了CD11b表达和阿米巴样形态。然而,当活化的小胶质细胞与hAD-MSCs或其EVs共培养时,CD11b表达降低,阿米巴样形态24小时后可见(图3 A)。
LPS激活后,HMC3细胞中诱导的一氧化氮合酶(iNOS)的量显著增加,从1.49增加到98.51(图3 B、C)。相反,在存在hAD-MSCs和hAD-MSC EVs的情况下,在所有比率下,iNOS的水平均显著降低(图3 C)。此外,观察到标记的酵母聚糖颗粒被用LPS处理的HMC3细胞吞噬。然而,当HMC3细胞与hAD-MSCs共培养时,这种效应受到抑制,但当它们与hAD-MSC EVs共培养时,这种效应不受抑制。

图3 hAD-MSCs对小胶质细胞免疫炎症表型的影响
(A)M1 标记物 CD11b(绿色)、F-肌动蛋白鬼笔环肽(白色)和 DAPI(蓝色)的免疫荧光染色。hAD-MSCs用CellBrite Orange (红色)标记。(B)诱导性一氧化氮(iNOS)的蛋白质表达水平。(C)蛋白质印迹定量。iNOS诱导型一氧化氮。
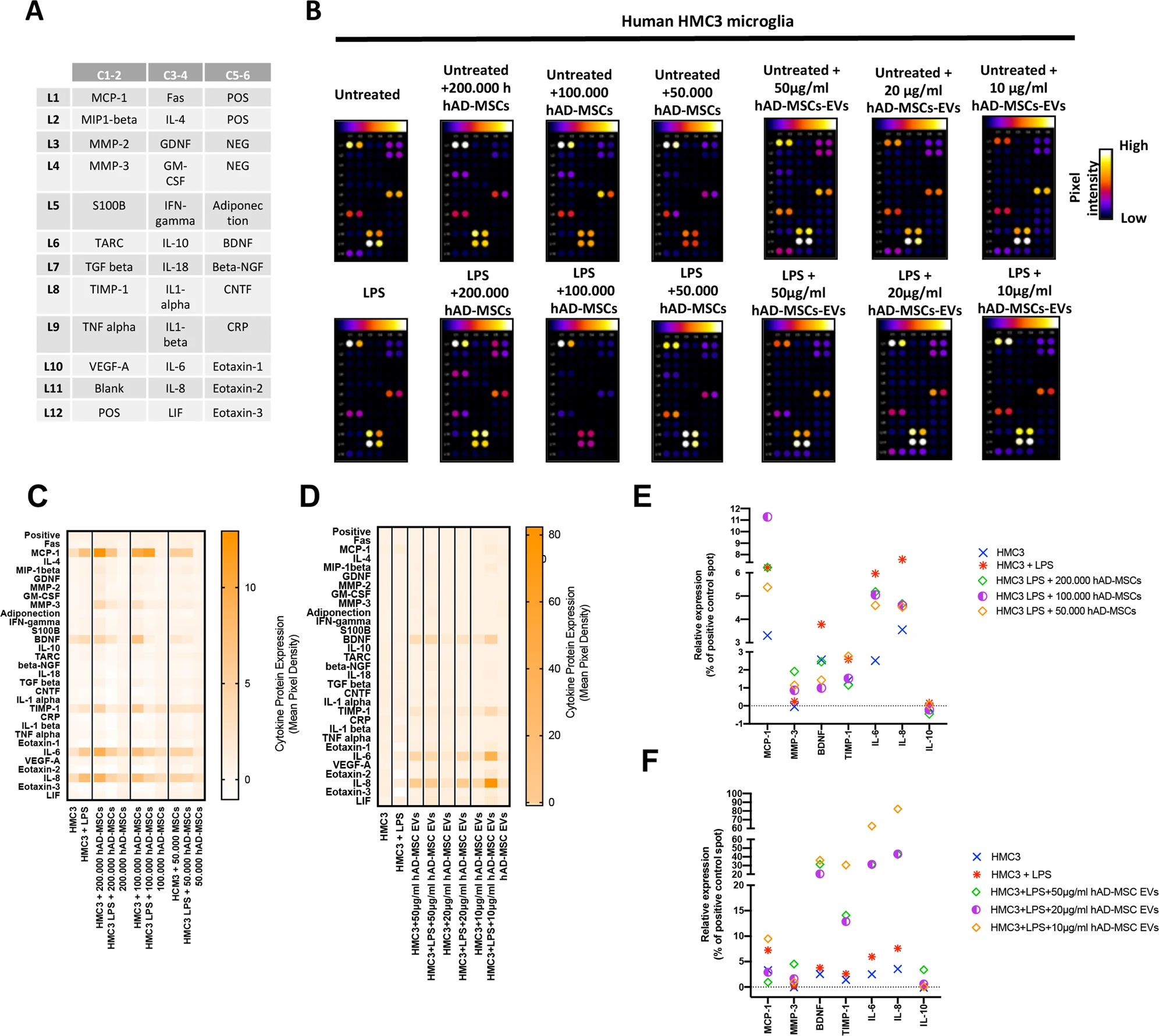
激活的HMC3细胞分泌细胞因子
在存在或不存在hAD-MSCs或EVs的情况下,实验确定了HMC3激活或非激活小胶质细胞中的细胞因子分泌(图4 A、B)。LPS激活HMC3细胞后,与未处理的小胶质细胞相比,IL-6增加了四倍,IL-8增加了五倍(图4 C-F)。用hAD-MSCs处理减弱了激活的小胶质细胞中IL-8以及IL-6的分泌(图4 C、E)。相比之下,在hAD-MSC EVs存在的情况下,IL-8或IL-6的分泌上调(图4 D、F)。同样,HMC3细胞的活化导致MCP-1增加两倍,hAD-MSCs(50,000个细胞)和hAD-MSC EVs(50和20 μg/ml)均降低MCP-1,且EVs的作用更大(图4 D、F)。此外,在活化小胶质细胞中,TIMP-1的蛋白质水平也被EVs显著上调,并通过高hAD-MSCs剂量(200,000和100,000个细胞)下调,而IL-10水平被更高剂量的hAD-MSCs EVs(50和20 μg/ml)上调。BDNF蛋白表达也被EVs上调,并通过所有hAD-MSCs剂量下调(图4 E、F)。

图4 由人脂肪组织间充质干细胞和细胞外囊泡介导的未经处理或LPS刺激的HMC3小胶质细胞中细胞因子产生的变化
(A)细胞因子阵列的基因图谱。(B)共培养细胞因子阵列和人脂肪组织来源的干细胞或细胞外囊泡的图像。(C、D)相关细胞因子表达的热图。(E、F)细胞因子的相对表达。
总之,该研究证明了hAD-MSCs及其分泌的EVs可以预防促炎小胶质细胞表型。这些发现支持hAD-MSC EVs作为治疗包括AD在内的神经炎症性疾病的潜在无细胞疗法的作用。未来需要进一步的研究来确定hAD-MSC分泌的EVs的含量及其作用的不同分子机制,以了解它们如何在细胞培养和动物模型中精确调节小胶质细胞。
参考文献:Garcia-Contreras M, Thakor AS. Human adipose tissue-derived mesenchymal stem cells and their extracellular vesicles modulate lipopolysaccharide activated human microglia. Cell Death Discov. 2021 May 10;7(1):98. doi: 10.1038/s41420-021-00471-7. PMID: 33972507; PMCID: PMC8110535.
小编旨在分享、学习、交流生物科学等领域的研究进展。如有侵权或引文不当请联系小编修正。
微信搜索公众号“Naturethink”,了解更多细胞体外仿生培养技术及应用!