来宝网 2022/10/25点击545次
生长分化因子15(GDF15)属于转化生长因子(TGFB)超家族,与肥胖、癌症和心血管疾病等多种疾病以及衰老密切相关。GDF15有助于调节细胞分化和炎症,也被证明参与细胞修复和细胞死亡的调节。最近证明,GDF15由人牙周韧带成纤维细胞(HPdLF)以力依赖性方式表达和分泌。
PdL成纤维细胞,作为牙周韧带的主要细胞类型,它们在维持牙周健康和功能方面起着重要作用。PdLF位于牙根和牙槽骨之间,调节力和致病诱导的各种关键炎症分子的局部合成和释放,如前列腺素E2(PGE2)、各种白细胞介素(IL1、IL6和IL8)以及 TNFα。
牙周炎症是一种复杂的传染性口腔疾病,其特征在于细菌诱导的对牙齿支撑组织的炎症性破坏。牙龈卟啉单胞菌(P. gingivalis)是牙周病中被认为致病性的细菌之一,由于其逃避免疫反应的独特能力,已被广泛研究。虽然牙龈卟啉单胞菌及其脂多糖(LPS)都不能单独引起牙周炎,但牙龈卟啉单胞菌 LPS的体外培养已被证明可以刺激促炎细胞因子的产生,因此用于模拟牙周炎引起的疾病。
对包括 P. gingivalis 在内的多微生物感染小鼠进行的研究表明,PdL组织中Gdf15的表达增加。然而,GDF15是否有助于调节PdL成纤维细胞对 P. gingivalis 炎症的反应仍然未知。此外,目前还没有研究调查GDF15在力刺激的HPdLF增强炎症反应中的作用,这种炎症反应通常发生在P. Gingivalis -LPS并发感染中。因此,德国耶拿大学附属医院口腔正畸科课题组的一项研究的目的是(1)研究GDF15在体外HPdLF对P. Gingivalis -LPS的炎症反应中的作用,以及(2)揭示当这些细胞额外加载压缩力时GDF15的依赖性变化。

GDF15参与P. gingivalis LPS的炎症反应
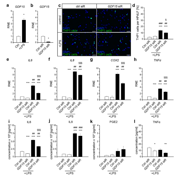
P. gingivalis-LPS诱导HPdLF出现强烈的促炎反应。在LPS刺激的HPdLF 的六小时内检测到GDF15的表达增加(图1 a)。为了阐明GDF15在HPdLF对致病刺激的反应中的作用,实验进行了siRNA-诱导的GDF15敲低(图1 b)。GDF15缺乏没有改变单核细胞的激活,如THP1粘附测定所示(图1 c、d)。然而,与对照siRNA处理的HPdLF相比,GDF15缺失细胞中,由于LPS处理引起的贴壁THP1细胞的增加显著降低,表明GDF15在对致病刺激的炎症反应中具有重要作用。
为了进一步分析对THP1激活很重要的炎症信号传导介质的GDF15依赖性变化,实验分别对处理过的HPdLF中的IL6、IL8、COX和TNFα进行了qPCR(图1 f)。LPS刺激诱导了对照siRNA处理的HPdLF中所有细胞因子的上调表达,在GDF15敲低时显著降低。值得注意的是,GDF15缺失细胞在未受到LPS刺激时也显示出IL6、IL8和TNFα的表达减少。然而,转录本分析表明,GDF15在HPdLF的致病性反应中具有促炎作用。为了验证RNA数据,分别分析了受刺激细胞上清液中的细胞因子分泌(图1 i-l)。尽管 PGE2 和 TNFα 分泌保持不变,但 LPS 刺激导致对照组以及 GDF15 siRNA 处理的 HPdLF 中IL6 和 IL8 水平升高。虽然没有检测到IL8分泌中的GDF15依赖性变化,但与相应的对照组相比,GDF15缺失的HPdLF中IL6的增加显著降低。这些数据表明,GDF15在HPdLF对致病刺激的反应中具有促炎作用,这似乎取决于IL6信号传导。

图1 GDF15促进HPdLF对脂多糖P. gingivalis的炎症反应。
GDF15促进HPdLF对压缩力的炎症反应
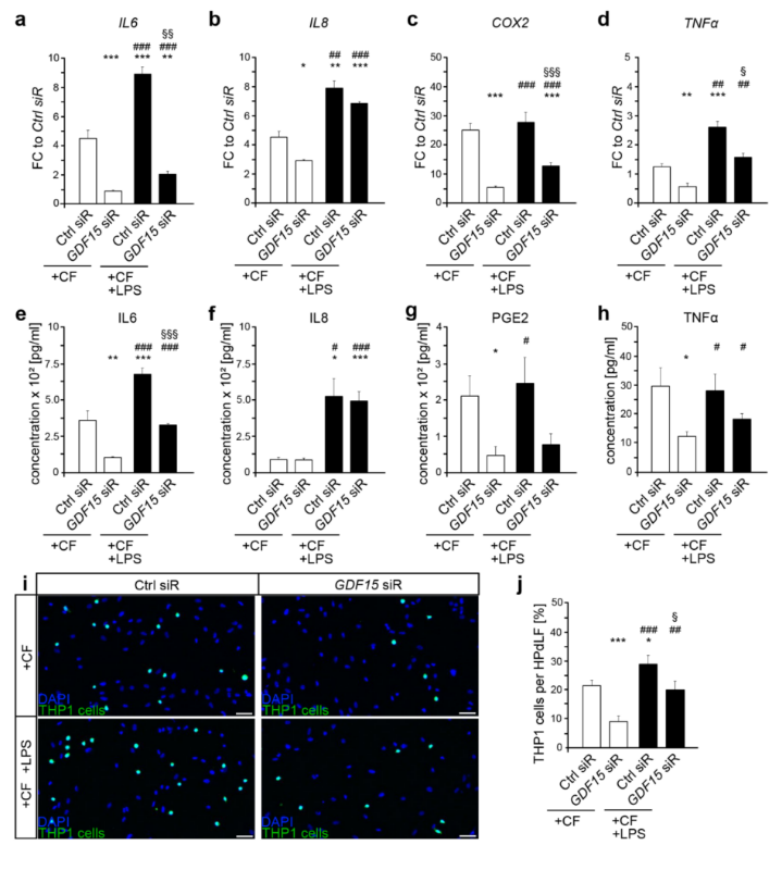
正畸治疗期间发生的压缩力不仅诱导促炎细胞因子的释放,还诱导GDF15的释放。除TNFα外,六小时的机械压缩(2 g/cm2)导致所有细胞因子的表达水平增加(图2 a-d )。与对照siRNA处理的细胞相比,GDF15缺失的HPdLF显示出IL6、IL8和COX2的上调显著降低(图2 a-c)。应该提到的是,与受压缩力刺激的siRNA处理的细胞相比,机械应激HPdLF中的GDF15敲低也导致TNFα水平降低(图2 d)。RNA表达数据强调了GDF15在HPdLF对压缩应激的反应中的促炎作用。六小时的压缩力触发了对照siRNA处理的细胞中IL6和PGE2的分泌增加,但IL8和TNFa的分泌不变(图2 e-h),在受压缩力刺激的 GDF15 缺失型 HPdLF 中,这些细胞因子的水平显著降低(图2 e-h)。此外,THP1测定证实了GDF15的促炎功能,因为基因敲低导致贴壁THP1细胞数量减少(图2 i、j)。GDF15似乎促进PdL细胞对压缩刺激的促炎反应。

图2 HPdLF对机械和细菌刺激的促炎反应部分由GDF15调节。
额外暴露于细菌刺激物增强了机械应力刺激的HPdLF的炎症反应,即使在GDF15缺乏的情况下
由于GDF15似乎参与调节对致病性和机械刺激(2 g/cm2)的炎症反应,因此对它在同时暴露中的作用进行了研究。虽然COX2表达不受影响,但与未用LPS刺激的压缩对照组相比,同时暴露于致病性和机械刺激导致对照siRNA处理的HPdLF中IL6、IL8和TNFα更高的表达水平(图2 a–d)。当比较受到机械和细菌刺激的GDF15缺失的HPdLF与那些没有用LPS额外刺激的HPdLF时,双重刺激导致分析的所有细胞因子的表达增加。然而,除IL8外,表达水平仍低于siRNA处理的HPdLF(图2 a-d)。值得注意的是,与各自的LPS刺激细胞相比,在同时刺激的对照中检测到IL6和COX2的过度表达,而在GDF15缺失的HPdLF中仅上调COX2水平(图2 a-d)。
对细胞因子分泌的分析证实,与未受LPS刺激的细胞相比,对照siRNA和GDF15 siRNA处理的HPdLF同时暴露于机械和致病刺激的IL6和IL8水平增加,而PGE2水平不受影响(图2 e-g)。然而,尽管IL8分泌相对较高,但HPdLF中的IL6水平较低,GDF15表达减少(图2 e、f)。此外,与对照组相反,GDF15缺失型HPdLF除了机械压迫,在用P. gingivalis LPS刺激时,TNFα分泌轻微增加(图2 h)。与LPS刺激的HPdLF相比,对照siRNA处理的HPdLF显示,由于IL6、PGE2和TNFα的同时刺激,细胞因子分泌进一步增加,而GDF15缺失的细胞仅显示TNFα分泌的上调(图2 e-h)。
为了了解细胞因子分泌的这些变化在多大程度上影响了THP1细胞的粘附,实验进行了相应的测定(图2 i、j)。对照siRNA和GDF15 siRNA处理的HPdLF均显示THP1细胞的粘附增加,表明当细胞除机械压缩(7.13 g/cm2)外,还用 P. gingivalis LPS刺激细胞时,存在过度的炎症反应。然而,在GDF15缺失下,贴壁的 THP1 细胞数量仅轻微减少(图2 i、j),表明在机械刺激和致病刺激的双重刺激中,除GDF15外的其他关键因素在HPdLF的炎症反应中起调节作用。尽管LPS诱导的粘附THP1细胞增加导致了显著不同倍数变化,对照siRNA处理的HPdLF为7.73 ± 1.54,GDF15缺失HPdLF中为3.76 ± 0.86,但额外的机械刺激显示,可比较的倍数变化为对照组为2.07 ± 0.18,而GDF15缺失细胞为2.76 ± 0.58。
综上所述,数据表明,GDF15 在 HPdLF对P. gingivalis LPS和机械压缩的促炎反应中非常重要。然而,在同时暴露于这两种刺激的情况下,其他机制和调节器似乎独立于GDF15起作用。
总之,该研究是对进一步了解GDF15的调节能力的一个重要贡献,但目前GDF15的调节作用仍然知之甚少。因此,通过调节关键细胞因子的表达和分泌以及单核细胞的活化,证明了GDF15在人牙周韧带成纤维细胞对致病性和机械刺激的反应中的促炎作用。然而,研究数据基于体外方法,应该在体内验证。因此,为了更全面地理解和可能扩展与病理条件下有效的正畸牙齿运动相关的诊断和治疗治疗方案,对GDF15信号传导和功能的进一步研究至关重要。
参考文献:Stemmler A, Symmank J, Steinmetz J, von Brandenstein K, Hennig CL, Jacobs C. GDF15 Supports the Inflammatory Response of PdL Fibroblasts Stimulated by P. gingivalis LPS and Concurrent Compression. Int J Mol Sci. 2021 Dec 19;22(24):13608. doi: 10.3390/ijms222413608. PMID: 34948405; PMCID: PMC8708878.
原文链接:https://pubmed.ncbi.nlm.nih.gov/34948405/
小编旨在分享、学习、交流生物科学等领域的研究进展。如有侵权或引文不当请联系小编修正。
微信搜索公众号“Naturethink”,了解更多细胞体外仿生培养技术及应用!