来宝网 2022/10/21点击674次
皮下脂肪组织(SAT)是人体最大的脂质库。脂肪组织通过招募脂肪生成祖细胞和分化脂肪细胞尺寸的增加而扩张,导致肥大性肥胖。肥大的脂肪细胞导致分泌特征改变,其特征是瘦素和炎性细胞因子水平升高,脂联素水平降低,从而导致慢性炎症、氧化应激增加和内质网(ER)应激。脂肪组织通过分泌细胞外囊泡(EVs)来调节代谢、胰岛素抵抗(IR)和 2 型糖尿病(T2D)的发展。在 T2Ds 中,脂肪细胞释放的 EVs 在脂肪细胞和巨噬细胞之间的通讯中发挥重要作用,并可能影响脂肪组织中间充质干细胞的功能。
脂肪来源的间充质干细胞(ASCs)是成体干细胞,具有自我更新和多潜能分化能力。ASCs 可以分化为脂肪细胞,并且是脂肪细胞祖细胞谱系结构的组成部分。ASCs 的衰老和分化抑制在肥胖或代谢性疾病个体中比在正常个体中更为严重,但其潜在机制尚不清楚。
越来越多的证据表明,ER 应激激活是涉及不同疾病发病机制的核心特征,包括肥胖相关的 IR 和糖尿病。内质网应激的细胞可以诱导其他细胞的内质网应激。这个概念被定义为可传递的 ER 应激(TERS)。EVs 可能是在组织微环境中传递 ER 应激的一个促成因素。
河南省人民医院干细胞研究中心、新乡医学院基础医学院、郑州大学第五附属医院神经外科研究团队的一项实验旨在阐明在肥大性肥胖小鼠模型中,从扩张的脂肪细胞传递的 ER 应激促进衰老和抑制 ASCs 分化的机制。结果表明,EVs 是通过部分运输铁来实现这些变化,铁是一种通过积累导致衰老的调节剂。

肥大性肥胖小鼠脂肪细胞和 ASCs 的高 ER 应激水平
肥大型肥胖小鼠模型被喂食高脂饮食 16 周以诱导肥胖。肥大性肥胖小鼠的平均皮下脂肪细胞直径明显大于对照小鼠。肥大型肥胖小鼠的体重显著高于对照小鼠。对皮下脂肪组织样本的分析表明,肥大型肥胖小鼠的 ER 应激标志物(Xbp1、sXbp1、Atf6、Atf4和Grp78)的 mRNA 表达水平显著高于对照小鼠。
为了进一步研究每种细胞类型对 ER 应激的作用,实验检测了脂肪细胞和 ASCs 的 ER 应激标志物的 mRNA 表达和蛋白质水平。分离的 ASCs 在相应的分化诱导培养基中可以分化为脂肪细胞、软骨细胞和成骨细胞。ASCs 的表面标志物 CD73、CD90 呈阳性,CD34 和 CD45 呈阴性。脂肪细胞中 ER 应激相关基因和 GRP78 蛋白的表达水平显著高于肥大性肥胖小鼠皮下脂肪细胞衍生的 ASCs。
肥大型肥胖小鼠 ASCs 衰老表型增加
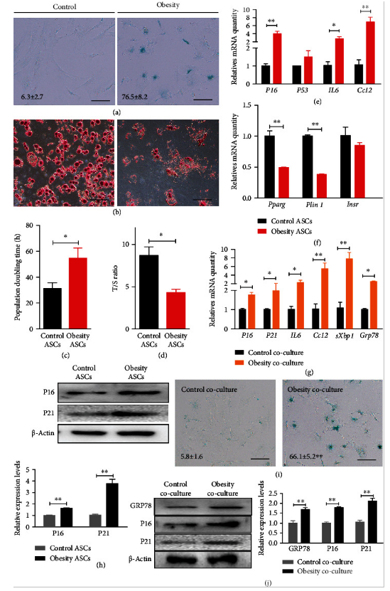
之前报道过,慢性 ER 应激会随着年龄的增长而增加。在 T2D 高风险的肥大性肥胖个体中检测到脂肪形成前体细胞的衰老表型。因此,实验测量了肥大性肥胖小鼠中 ASCs 的衰老表型。肥大型肥胖小鼠的 ASCs 中 SA-β-gal 染色的阳性率显著高于对照组小鼠(图1 a)。油红O染色结果(图1 b)和脂肪细胞特异性基因(Pparg、Plin1和Insr)表达检测(图1 f)表明, ASCs 的成脂分化潜能在肥大型肥胖小鼠中降低。在肥大型肥胖小鼠的 ASCs 中,细胞群倍增时间(图1 c)增加,相对端粒酶长度 T/S 比(图1 d)降低。肥大性肥胖小鼠的 ASCs 中的衰老标志物(P16和P53)和衰老相关分泌表型(SASP)标志物(IL6和Ccl2)也增加(图1 e、h)。

图1 肥大性肥胖小鼠ASCs中的衰老表型增加。
脂肪细胞在体外诱导 ASCs 的 ER 应激和衰老
考虑到肥大型肥胖小鼠的脂肪细胞中的 ER 应激水平高于ASCs 中的水平,研究人员怀疑脂肪细胞将 ER 应激传递给 ASCs。实验分别将来自肥大性肥胖和正常对照小鼠的皮下脂肪细胞与正常 ASCs 共培养。共培养 48 小时后收集 ASCs,结果显示在与来自肥大性肥胖小鼠的脂肪细胞共培养的 ASCs 中,衰老(P16和P21)和 SASP(IL6和Ccl2)标志物和 ER 应激相关基因(sXbp1和Grp78)的 mRNA 表达和蛋白水平(图1 g、j)显著高于与来自对照小鼠的脂肪细胞共培养的 ASCs。与肥大型肥胖小鼠脂肪细胞共培养的 ASCs SA-β-gal 染色阳性率显著高于与对照小鼠脂肪细胞共培养的 ASCs(图1 i)。
来自肥胖脂肪细胞的 EVs 促进 ASCs 中的 TERS 和衰老
细胞可以通过 EVs 将 ER 应激传递给微环境中的其他细胞。分离肥大性肥胖和对照小鼠脂肪细胞上清培养物中的 EVs,并与对照组 ASCs 共培养,以探索 EVs 对 ASCs 的 ER 应激和衰老的影响。
通过蛋白质印迹鉴定 EVs 的蛋白质标记物(CD63 和 CD81)。从肥胖组的脂肪细胞中分离出的 EVs 的蛋白质含量高于从对照组的脂肪细胞中分离出的 EVs。通过荧光显微镜观察,脂肪细胞分泌的EVs可以进入ASCs并定位在ER附近的区域。ER 应激标记物( Xbp1、sXbp1、Atf4、Atf6和Grp78 )的 mRNA 表达水平在用肥大性肥胖脂肪细胞衍生 EVs 处理的 ASCs 中显著高于用对照脂肪细胞衍生 EVs 处理的 ASCs。油红 O 染色显示,用肥大性肥胖脂肪细胞的 EVs 预处理的 ASCs 的脂肪生成潜力低于用对照肥胖脂肪细胞的 EVs 预处理的 ASCs。
为了研究脂肪细胞 EVs 对 ASCs 的影响,肥胖小鼠的脂肪细胞用 20 μM GW4869(可以抑制 EV 分泌)或 DMSO 处理 12 小时。然后,将脂肪细胞转换为正常的无血清培养基 12 小时。将来自 GW4869 预处理的脂肪细胞或对照脂肪细胞的 EVs 添加到 ASCs 培养基中 12 小时。ER 应激的 mRNA 和蛋白质水平(Xbp1、sXbp1、Atf4和Grp78)、衰老(P16和P21)和 SASP(IL6和Ccl2)标记和SA-β-gal染色阳性率在与源自 GW4869 预处理的肥胖脂肪细胞的 EVs 共培养的 ASCs 中低于与源自肥胖脂肪细胞的 EVs 共培养的 ASCs。
携带铁的EVs 促进 ASCs 中的铁储存和衰老
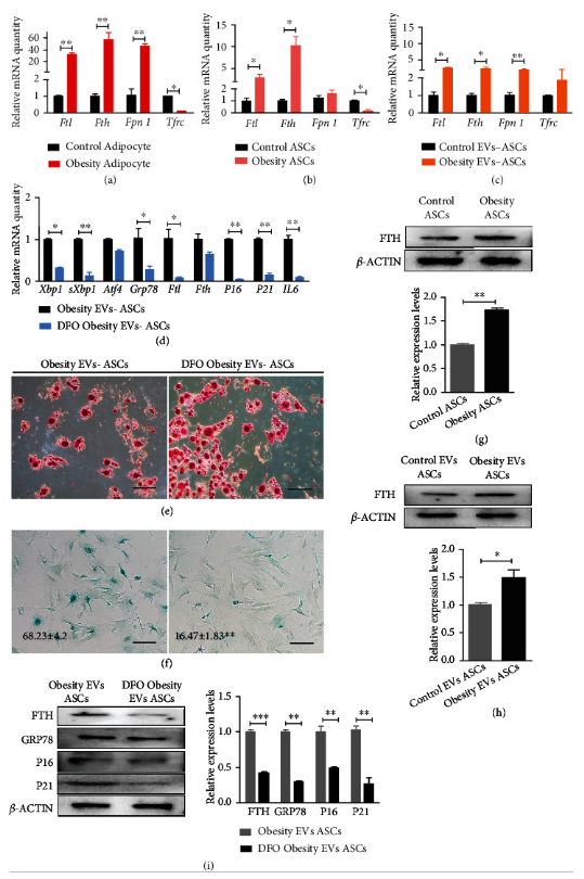
铁的积累与细胞衰老密切相关。肥胖个体脂肪组织中的铁含量明显高于正常体重个体脂肪组织中的铁含量。因此,实验分别检测了脂肪细胞和 ASCs 中铁代谢相关基因的表达水平。肥大型肥胖小鼠的脂肪细胞和 ASCs 中的铁代谢基因(Ftl、Fth、Fpn1和Tfrc)和蛋白质(FTH)水平高于正常对照小鼠(图2 a、b、g)。
EVs 的运输是铁代谢的重要途径。来自肥胖小鼠的脂肪细胞衍生的 EVs 与来自对照小鼠的 EVs 的共培养也可以改善 ASCs 中铁代谢相关基因和蛋白质的表达(图2 c、h)。来自肥大型肥胖小鼠的脂肪细胞在含有 50 μM 去铁胺(DFO)或 DMSO 的培养基中培养 12小时,以验证这些细胞是否可以通过 EVs 传递离子并导致 ASC 衰老。然后,将脂肪细胞转换为正常的无血清培养基 12 小时。将来自 DFO 预处理的脂肪细胞或对照脂肪细胞的 EVs 置于 ASCs 培养基上 12 小时。收集 ASCs,并测量衰老和 ER 应激相关基因的表达水平。结果表明,ER应激、铁代谢和衰老相关基因(图2 d)和蛋白质(图2 i)的表达水平在 DFO 处理组中显著低于对照组。油红 O 染色和 SA-β-gal 染色表明,与源自用 DFO 预处理的肥胖脂肪细胞的 EVs 共培养的 ASCs 中的脂肪形成潜力和衰老低于与源自肥胖脂肪细胞的 EVs 共培养的 ASCs(图2 e、f)。

图2 脂肪细胞衍生的EVs中铁对ASCs衰老和ER应激的影响。

图3 可传播的内质网应激促进 ASC 衰老的模式。肥大性肥胖脂肪细胞中的高水平 ER 应激可以通过 EVs 携带的铁转移到 ASCs。衰老表型随着 ASCs 中 ER 应激水平的增加而加剧。
总之,该研究表明肥大的脂肪细胞通过可转运的内质网应激导致 ASCs 的衰老和分化迟缓(图3)。针对性地降低肥大脂肪细胞的EV分泌或铁的输出可能有助于肥大性肥胖和IR的治疗。
参考文献:Fang J, Li L, Cao X, Yue H, Fu W, Chen Y, Xu Z, Zhao Q, Zhao J, Wang Y, Liang W. Transmissible Endoplasmic Reticulum Stress Mediated by Extracellular Vesicles from Adipocyte Promoting the Senescence of Adipose-Derived Mesenchymal Stem Cells in Hypertrophic Obesity. Oxid Med Cell Longev. 2022 Aug 5;2022:7175027. doi: 10.1155/2022/7175027. PMID: 36035215; PMCID: PMC9410860.
原文链接:https://pubmed.ncbi.nlm.nih.gov/36035215/
小编旨在分享、学习、交流生物科学等领域的研究进展。如有侵权或引文不当请联系小编修正。
微信搜索公众号“Naturethink”,了解更多细胞体外仿生培养技术及应用!