来宝网 2022/7/22点击822次
随着社会经济的快速发展和人口老龄化,动脉粥样硬化(AS)引起的心脑血管疾病已成为严重威胁人类生命健康的最重要疾病之一。AS 的发展过程涉及内皮细胞炎症损伤。
层流剪切应力(LSS)通过影响血管内皮细胞的基因表达,在抗炎、抗粘连、抗衰老、保护内皮细胞等方面发挥重要作用,从而延缓 AS 的发生和发展。研究表明,巨噬细胞在破坏 AS 斑块方面发挥着关键作用。因此,靶向自噬治疗 AS 具有重要的临床意义。LSS 和内皮细胞自噬之间的关系已被广泛研究。暴露于 LSS 的人主动脉内皮细胞(HAECs)和牛主动脉内皮细胞也表现出更高程度的细胞内自噬,表明自噬可能是 LSS 在 AS 中保护作用的关键执行因子。
HMGB1 是一种普遍存在的核蛋白,它与 DNA 结合,有助于染色质结构的稳定性和靶基因转录的调节。HMGB1 被认为是自噬的关键调节因子。酪氨酸蛋白激酶受体B2(EPHB2)也广泛参与自噬的研究。研究表明,EPHB2 介导的正向信号通路可以激活自噬以减轻 Aβ 诱导的 HT22 细胞内质网应激和凋亡。然而,HMGB1 和 EPHB2 的关系至今仍然没有得到很好的表征。
近年来,长链非编码 RNAs(lncRNA)已成为基因表达网络中的重要“调节剂”。研究表明,lncRNA,AF131217.1,通过竞争性结合 miR-128-3p 来调节 HUVECs 中 Kruppel 样因子4 的表达,从而发挥抗炎作用。然而,在 LSS 下,lncRNAs 在 HAECs 中的表达和功能仍不清楚。
吉林大学兽医学院人畜共患病研究教育部重点实验室、吉林大学第一医院心血管疾病诊治中心课题组的一项研究采用全转录组测序技术分析 LSS 作用于 HAECs 后 EPHB2 的表达,验证了 LSS 作用下 EPHB2 与 HMGB1 的相互作用,同时鉴定了一种新的 LSS 敏感 lncRNA LOC10798635,并构建了 LOC107986345/miR-128-3p/EPHB2 调控轴,进一步揭示了 LSS 通过激活自噬抑制内皮细胞炎症的分子机制。

LSS 通过激活内皮细胞自噬抑制 TNF-α 诱导的炎症反应
为了探索 LSS、自噬和内皮细胞炎症之间的关系,选择 HAECs 和 HUVECs 作为体外模型,两种细胞类型均用 12 dyn/cm2 LSS 处理 12 小时,然后去除 LSS 使细胞恢复稳定培养 24 小时。结果表明,LSS 作用于内皮细胞后,自噬标志蛋白 MAP1LC3B2 的表达增加,而 SQSTM1/P62 的表达降低,表明 LSS 显著激活了自噬。然而,LSS 撤除后自噬激活消失,说明 LSS 与内皮细胞自噬密切相关。
然后使用 TNF-α 刺激内皮细胞炎症,观察 LSS 的抗炎作用。结果表明,TNF-α 显著上调 HAECs 和 HUVECs 中 ICAM-1、VCAM-1、COX-2 和 MMP-9 的表达。然而,LSS 抑制了 HAECs 和 HUVECs 中 TNF-α 诱导的炎症因子浓度,同时,自噬被显著激活。进一步研究发现,当自噬通路被 3-MA 或 BECN1 siRNA 抑制时,LSS 的抗炎作用消失,表明 LSS 可以通过激活自噬来抑制内皮细胞的炎症反应。
全转录组测序分析表明 EPHB2 是响应 LSS 的关键基因
为了观察 LSS 应用前后内皮细胞基因表达的变化,对三组 HAECs(静态、LSS 和 LSS 后)进行了全转录组测序。实验将 LSS 后上调基因、恢复稳态培养后下调基因以及静态和 LSS 后表达没有变化的基因进行交集,最终得到 96 个差异表达(DE)mRNAs。
96 个 DE mRNAs 的蛋白质-蛋白质相互作用(PPI)网络分析显示,EPHB2 具有更高的结合评分,并且 EPHB2 与自噬和 AS 密切相关。因此选择 EPHB2 作为核心调控基因,利用 Cytoscape 软件构建以 EPHB2 为核心的PPI网络图。同时检测 EPHB2 在三组内皮细胞中的表达。定量实时聚合酶链反应和蛋白质印迹表明,EPHB2 表达因 LSS 显著升高,而去除 LSS 后降低,表明 EPHB2 是 HAECs 中响应 LSS 的关键基因。
LSS 通过增强 EPHB2 介导的 HMGB1 核转位激活自噬通量
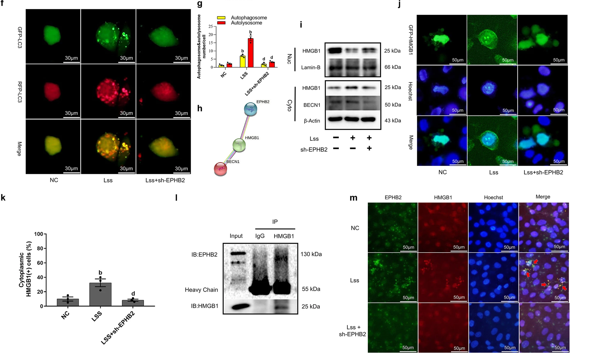
接下来探讨了 LSS 通过 EPHB2 激活内皮细胞自噬的能力是否与 HMGB1 的核转位有关。首先,EPHB2、HMGB1 和 BECN1 的 PPI 网络分析表明,它们三者之间存在交互作用(图1 h),然后提取 HAECs 的核质蛋白,结果显示 HMGB1 在 LSS 的作用下被转运出细胞核,而在 EPHB2 表达被抑制后这种现象消失了(图1 i)。当将表达 GFP-HMGB1 的质粒转染到 HAECs 中时,也观察到了一致的现象(图1 j、k)。
为了探究 LSS 刺激的 HAECs 中 EPHB2 和 HMGB1 之间的关系,采用免疫共沉淀法观察它们是否可以相互作用,结果表明,EPHB2 和 HMGB1 之间存在相互作用(图1 l)。随后的免疫荧光实验证明,HMGB1 在 LSS 的作用下可以离开细胞核并与 EPHB2 共定位(图1 m)。

图1 LSS 通过增强 EPHB2 介导的 HMGB1 核转位来激活自噬通量。(h)EPHB2、HMGB1 和 BECN1 的 PPI 网络功能富集分析。(i)核质分离实验表明HMGB1具有亚细胞定位。(j、k ) 使用GFP-HMGB1质粒在激光共聚焦显微镜下观察HMGB1的核转位。(l)共免疫沉淀实验显示了在LSS作用下HAECs中HMGB1和EPHB2之间的物理相互作用,细胞裂解物经抗HMGB1抗体免疫沉淀。(m)免疫荧光测定显示在 LSS 的作用下 EPHB2 和 HMGB1 在 HAECs 中的共定位。
接下来验证 EPHB2 的过表达是否可以通过诱导 HMGB1 的核转位发挥与 LSS 相同的抗炎作用。实验观察到,EPHB2 的过表达可以诱导 HMGB1 的核转位,然后与 EPHB2 相互作用,并且甘草酸(GA,HMGB1 的抑制剂)还可以通过抑制自噬来抵消 EPHB2 过表达的抗炎作用。此外,当用 HMGB1 siRNA 转染 HAECs 时,LSS 的抗炎作用和EPHB2的过表达降低,伴随着 MAP1LC3B2 表达的降低和 SQSTM1/P62 表达的增加。这表明,EPHB2 过表达可激活自噬,发挥与 LSS 相同的抗炎作用.
LSS 相关 LOC107986345/miR-128-3p/EPHB2 网络的构建
通过全转录组测序获得的lncRNAs数据,结果两种lncRNA的表达符合预期,相应的 LOC107986345和 LOC107986196 通过 qRT-PCR 验证。随后构建了 LOC107986345/miR-128-3p/EPHB2 和 LOC107986196/miR-128-3p/EPHB2 调节轴。后续只有LSS相关的LOC107986345/miR-128-3p/EPHB2调节轴经过成功验证。实验表明,EPHB2 与 miR-128-3p 具有很强的靶向关系。
为了进一步验证 miR-128-3p 是否可以与 LOC107986345 和 EPHB2 结合,使用了 RNA 结合蛋白免疫沉淀(RIP)技术。RIP 的结果表明 miR-128-3p 可以与 LOC107986345 和 EPHB2 结合。过表达和敲低 miR-128-3p 的结果也证明 LOC107986345、miR-128-3p 和 EPHB2 可以相互调控。
LSS 对内皮炎症的抑制取决于 HMGB1 通过 LOC107986345/miR-128-3p/EPHB2 轴的核易位引起的自噬激活
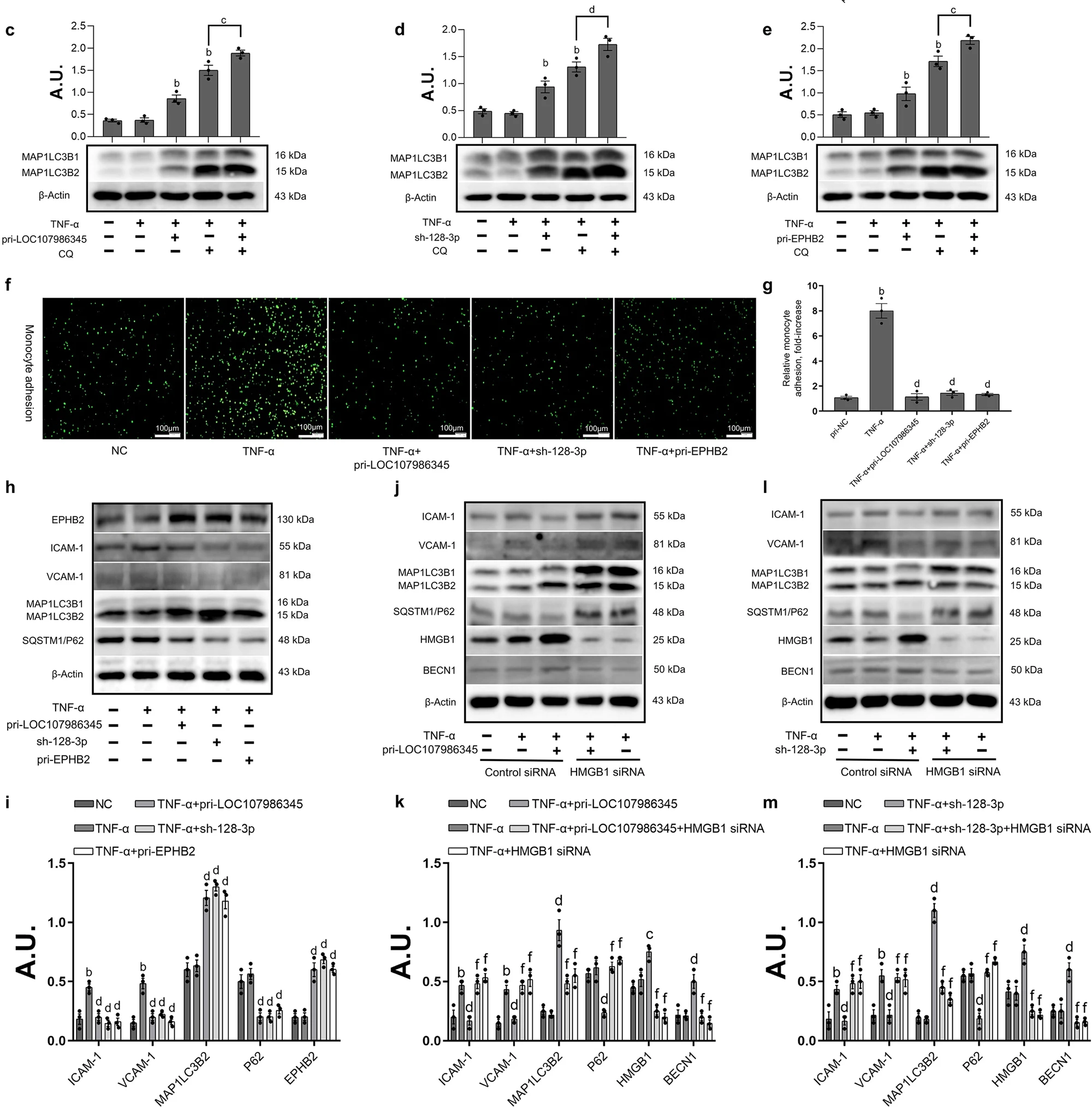
先前的结果表明,LSS 不仅能诱导内皮细胞自噬,还能激活 LOC107986345/miR-128-3p/EPHB2 轴。因此,实验推测 LSS 通过 LOC107986345/miR-128-3p/EPHB2 轴调节内皮细胞自噬。使用来自 HAECs 的透射电子显微镜(TEM)图像研究了 LOC107986345/miR-128-3p/EPHB2 轴诱导的自噬的影响。结果清楚地显示了用不同载体处理时 HAECs 中的自噬体和自噬溶酶体,这种介导作用是由于激活 LOC107986345/miR-128-3p/EPHB2 轴诱导的自噬而不是抑制溶酶体降解通路(图2 c-e)。这表明,LSS 通过 LOC107986345/miR-128-3p/EPHB2 轴诱导内皮细胞自噬。
为了进一步探索 LSS 通过 LOC107986345/miR-128-3p/EPHB2 轴介导的自噬是否可以抑制内皮细胞炎症,首先使用单核细胞粘附实验表明,THP-1 对内皮细胞的粘附在 TNF- α 刺激下明显增强。然而,通过激活 LOC107986345/miR-128-3p/EPHB2 轴,这种粘附显著减弱(图2 f、g)。实验还测量了相关炎症因子和自噬标记蛋白的表达。结果表明,LOC107986345/miR-128-3p/EPHB2 轴介导的自噬可以抑制内皮细胞炎症(图2 h、i)。此外,当用 HMGB1 siRNA 转染 HAECs 时,通过激活 LOC107986345/miR-128-3p/EPHB2 轴的抗炎作用降低,伴随着 MAP1LC3B2 表达的降低和 SQSTM1/P62 表达的增加(图2 j-m)。这表明 LSS 对内皮细胞炎症的抑制取决于通过 LOC107986345/miR-128-3p/EPHB2 轴 HMGB1 的核易位导致的自噬激活。

图2 (c-e)Western Blot 显示 MAP1LC3B2 的表达。(f、g)共聚焦显微镜显示 pri-LOC107986345、sh-miR-128-3p 和 pri-EPHB2 抑制单核细胞粘附的作用。(h、i )Western Blot 显示 pri-LOC107986345、sh-miR-128-3p 和 pri-EPHB2 的抗炎作用。(j、k) Western Blot显示HMGB1 siRNA对pri-LOC107986345的抗炎作用的影响。(m)Western Blot 显示 HMGB1 siRNA 对 sh-miR-128-3p 的抗炎作用的影响。

图3 图形概要
该研究结果表明,LSS 可以通过激活 LOC107986345/miR-128-3p/EPHB2 轴来诱导 HMGB1 的核转位,HMGB1 核转位后 HAECs 的自噬通路被迅速激活。然而,当抑制 HMGB1 时,上述自噬水平显著降低,相应地,LSS 的抗炎能力也降低。这表明 LSS 对内皮细胞炎症的抑制取决于通过激活 LOC107986345/miR-128-3p/EPHB2 轴的 HMGB1 核易位导致的自噬激活(图3)。
未来的研究方向可以探索 LOC107986345/miR-128-3p/EPHB2 轴与振荡剪切应力(OSS)之间的关系。例如,在这些促动脉粥样硬化的流动条件下,该轴是否下调?上调该轴是否会预防 OSS 诱导的内皮细胞炎症?从而从另一个方面验证 LOC107986345/miR-128-3p/EPHB2 轴在动脉粥样硬化发生发展中的重要作用。
参考文献:Meng Q, Pu L, Qi M, Li S, Sun B, Wang Y, Liu B, Li F. Laminar shear stress inhibits inflammation by activating autophagy in human aortic endothelial cells through HMGB1 nuclear translocation. Commun Biol. 2022 May 6;5(1):425. doi: 10.1038/s42003-022-03392-y. PMID: 35523945; PMCID: PMC9076621.
原文链接:https://pubmed-ncbi-nlm-nih-gov.proxy.library.carleton.ca/35523945/
小编旨在分享、学习、交流生物科学等领域的研究进展。如有侵权或引文不当请联系小编修正。
微信搜索公众号 “Naturethink”,学习更多细胞流体剪切应力技术及应用!