来宝网 2025/8/1点击282次
碱性成纤维细胞生长因子(basic fibroblast growth factor, bFGF),也称为FGF-2,是一种多效的信号分泌蛋白,广泛参与调控细胞增殖、迁移、分化、存活以及血管生成等基本生物学过程。因其强大的生物学活性和复杂的信号网络,bFGF已成为干细胞和类器官研究中不可或缺的工具分子。AbMole为全球科研客户提供高纯度、高生物活性的抑制剂、细胞因子、人源单抗、天然产物、荧光染料、多肽、靶点蛋白、化合物库、抗生素等科研试剂,全球大量文献专利引用。
一、 bFGF(FGF2)的分子特征与信号通路
bFGF(FGF basic,AbMole,M9406)是成纤维细胞生长因子(FGF)家族成员之一。bFGF通过与细胞膜上的成纤维细胞生长因子受体(FGFR1-4)结合而发挥其生物学功能。上述结合可诱导受体二聚化及自磷酸化,进而激活下游多条关键信号通路,包括Ras-Raf-MEK-ERK、PI3K-Akt、PLCγ、p38 MAPK/JNK等通路[1]。


图 1. FGF-FGFR介导的信号通路[1]
二、bFGF(FGF2)的研究应用
1. bFGF(FGF2)是原代细胞与干细胞培养的关键添加剂
bFGF(重组bFGF蛋白,Human,AbMole,M9406)可维持干细胞(如胚胎干细胞ESCs和诱导多能干细胞iPSCs)的未分化状态,以及自我更新和增殖能力。科研人员通过调控培养基中 bFGF 的浓度和添加时间,能够有效控制干细胞的增殖与分化进程,为干细胞相关的基础研究,如组织工程中种子细胞的获取、干细胞分化机制研究等提供了强大的实验工具。例如,在牙髓干细胞(DPSCs)和根尖乳头干细胞(SCAPs)的培养中,bFGF(Recombinant Human bFGF Protein)能显著上调其增殖能力(如SCAPs的cyclin B1/cdc2表达增高),同时维持其干性标志物(如Stro-1/CD146)的表达[2]。
2. bFGF(FGF basic)促进间充质干细胞(MSCs)的增殖
间充质干细胞(MSCs)是一种具有多向分化潜能的成体干细胞,在细胞生物学研究、组织工程等领域有着广泛的应用前景,而bFGF(重组bFGF蛋白,Human,AbMole,M9406)在促进其增殖方面也展现出显著作用。在不同来源的 MSCs 中,bFGF 的促增殖作用均得到了验证。例如,骨髓间充质干细胞(BMSCs)在添加了bFGF 的培养基中培养,其增殖速率明显高于对照组,且细胞的活力和增殖潜能能够得到较好的维持[3]。脂肪组织来源的间充质干细胞(ADSCs)在 bFGF 的作用下,也表现出显著的增殖优势,经过多次传代后仍能保持较强的增殖能力[4]。此外,脐带来源的间充质干细胞(UCMSCs)等其他来源的MSCs,在bFGF的刺激下同样能实现高效增殖[5]。
3. bFGF(FGF2)用于细胞分化的诱导
bFGF用于充质干细胞向其它细胞的分化
bFGF(重组bFGF蛋白,Human,AbMole,M9406)能够显著促进间充质干细胞(MSCs)向多种细胞类型的分化。例如,在大鼠骨髓间充质干细胞(BMSCs)的研究中,bFGF能够诱导BMSCs向心肌样细胞分化。实验结果显示,bFGF处理组的细胞在形态上呈现心肌细胞的特征,且心肌特异性蛋白(如肌钙蛋白T、α-横纹肌肌动蛋白等)的表达显著增加[6]。此外,bFGF还能诱导BMSCs向牙周膜成纤维细胞(PDLFs)分化,高浓度(10 ng/mL)bFGF的诱导效果优于低浓度(1 ng/mL)[3]。
bFGF(FGF2)促进成骨细胞分化
bFGF(重组bFGF蛋白,Human,AbMole,M9406)在成骨细胞分化中的作用也得到了深入研究。实验发现,40 ng/mL的bFGF浓度能显著提高成骨细胞的增殖、分化和成骨能力,通过激活PI3K/Akt信号通路,促进OPG、Runx2和BMP-2蛋白的表达[7]。此外,bFGF还能改变成骨细胞的形态[7]。2014年,AbMole的两款抑制剂分别被西班牙国家心血管研究中心和美国哥伦比亚大学用于动物体内实验,相关科研成果发表于顶刊 Nature 和 Nature Medicine。
bFGF(FGF2)促进神经细胞分化
bFGF(重组bFGF蛋白,Human,AbMole,M9406)能够刺激神经干细胞的增殖,并与其他生长因子如胰岛素样生长因子(IGF)和血小板衍生生长因子(PDGF)协同作用,共同调节神经干细胞的分化。实验中,bFGF处理组的后干细胞细胞表现出典型的神经细胞形态变化,且神经细胞特异性蛋白(如巢蛋白、神经元特异性烯醇化酶等)的表达显著增加[8]。
4. bFGF(FGF2)用于类器官的培养
bFGF(重组bFGF蛋白,Human,AbMole,M9406)在类器官培养中也具有重要作用,例如bFGF可与EGF(Recombinant Human EGF Protein,AbMole,M9415)等联合使用,用于培养脑、肝脏、肝癌、肠类器官和肾脏类器官。特别是在类器官培养起始阶段,bFGF的首要作用是促进种子细胞的增殖并维持其干性。例如,在脑类器官培养中,神经干细胞的增殖能力直接影响类器官的大小和结构完整性,添加适宜浓度的 bFGF 可显著提高神经干细胞的增殖速率,增加神经上皮祖细胞的数量,为后续脑区结构的形成奠定基础[9]。bFGF在类器官培养中还起到诱导组织分化和结构形成的作用。在肺类器官培养中,bFGF 可协同转化生长因子-β(TGF-β)等因子,诱导肺上皮细胞向气道上皮细胞和肺泡上皮细胞分化,促进气道分支和肺泡样结构的形成,使肺类器官更接近体内肺组织的层级结构[10]。此外,bFGF 通过促进内皮细胞的增殖和迁移,在类器官血管化过程中发挥重要作用。在肿瘤类器官培养中,bFGF 可诱导内皮细胞向类器官内部迁移并形成血管样网络[11],模拟肿瘤微环境中的血管生成过程,为研究肿瘤血管新生机制提供了更贴近体内的模型。
三、范例详解
1. Heliyon. 2024 Aug 27;10(17):e37079.
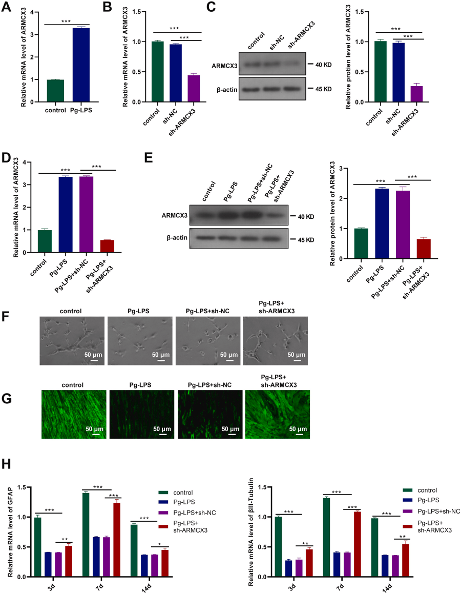
武汉市第九医院的科研人员在上述论文中探究了牙髓干细胞(DPSCs)的神经分化,以及炎症微环境中的分子机制,特别是ARMCX3基因在其中的作用。研究发现,ARMCX3在炎症微环境中对DPSCs的神经分化和炎症反应有显著影响,其机制可能涉及活性氧(ROS)信号通路。AbMole的bFGF(重组bFGF蛋白,Human,AbMole,M9406)和EGF(Recombinant Human EGF Protein,AbMole,M9415)被用于支持DPSCs的神经分化。具体地,bFGF和EGF被添加到培养基中,以促进DPSCs向神经细胞分化。这些生长因子在培养基中的作用是提供必要的信号,以维持细胞的增殖和分化能力[12]。


图 2. ARMCX3 knockdown facilitates neural differentiation of hDPSCs[12].

参考文献及鸣谢
[1] Y. Xie, N. Su, J. Yang, et al., FGF/FGFR signaling in health and disease, Signal transduction and targeted therapy 5(1) (2020) 181.
[2] T. W. Tsutsui, Dental Pulp Stem Cells: Advances to Applications, Stem cells and cloning : advances and applications 13 (2020) 33-42.
[3] 杨临博, 高秀秋,等锦州医科大学学报, bFGF对牙周膜成纤维细胞与骨髓间充质干细胞共育影响的体外研究, (001) (2024) 045.
[4] 黄勇彬, 王涛, 娄园一, et al., 间充质干细胞促进肌肉组织修复的应用前景, 28(1) (2024) 107-112.
[5] 青莹, 黄梦琦, 石琦, et al., 人脐带间充质干细胞分离培养及鉴定的相关研究, (4) (2016) 5.
[6] 吕洋, 王海萍, 王浩宇, et al., 碱性成纤维细胞生长因子与丹酚酸B体外诱导骨髓间充质干细胞分化为心肌样细胞, 036(006) (2013) 1026-1029,封2.
[7] A. Q. Zheng, J. Xiao, J. Xie, et al., bFGF enhances activation of osteoblast differentiation and osteogenesis on titanium surfaces via PI3K/Akt signaling pathway, 9(4) (2016) 4680-4692.
[8] 施剑明, 殷明,等中国修复重建外科杂志, 人BMSCs成神经分化过程中Wnt/β-catenin信号通路调控作用研究, 37(10) (2023) 1276-1283.
[9] D. A. Díaz-Piña, N. Rivera-Ramírez, G. García-López, et al., Calcium and Neural Stem Cell Proliferation, International journal of molecular sciences 25(7) (2024).
[10] Sounak Sahu, Shyam K. Sharan, Translating Embryogenesis to Generate Organoids: Novel Approaches to Personalized Medicine, iScience 23(9) (2020).
[11] Yating Sang, Lina Qiao, Lung epithelial-endothelial-mesenchymal signaling network with hepatocyte growth factor as a hub is involved in bronchopulmonary dysplasia, Frontiers in cell and developmental biology 12 (2024).
[12] Quanying Zhou, Yi Lei, ARMCX3 regulates ROS signaling, affects neural differentiation and inflammatory microenvironment in dental pulp stem cells, Heliyon 10(17) (2024).