来宝网移动站

AbMole解读Doxorubicin:助力肿瘤与纳米载体研究

来宝网 2025/5/29点击192次

Doxorubicin(阿霉素,DOX,AbMole,M1969)是一种从链霉菌(Streptomyces peucetius)中提取的抗生素,属于蒽环类化合物。作为一种重要的研究工具,Doxorubicin被用于各种肿瘤和纳米递送系统的研究。AbMole为全球科研客户提供高纯度、高生物活性的抑制剂、细胞因子、人源单抗、天然产物、荧光染料、多肽、靶点蛋白、化合物库、抗生素等科研试剂,全球大量文献专利引用


一、Doxorubicin的作用机理

1.DNA 嵌入与拓扑异构酶 Ⅱ 抑制

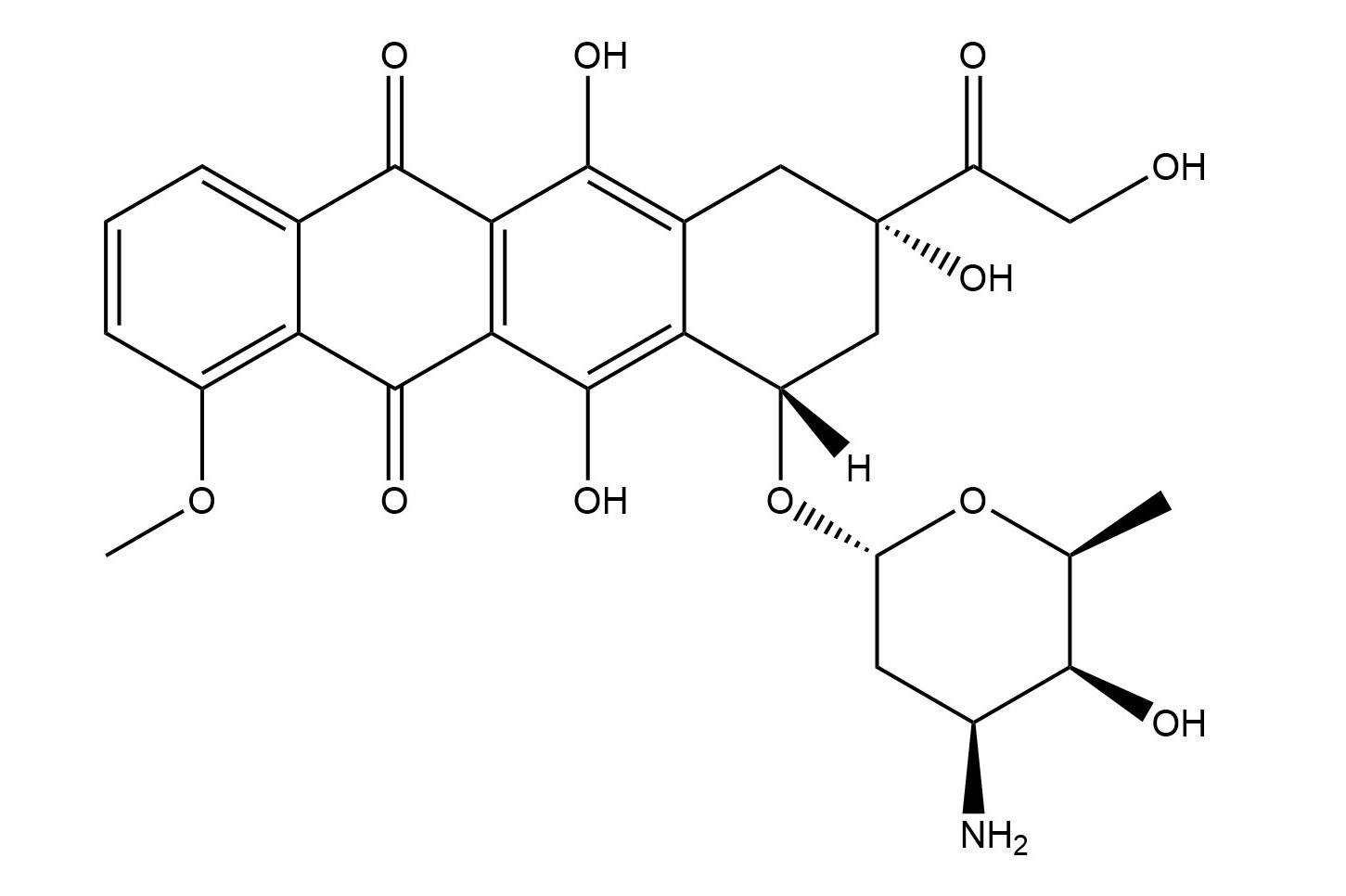
Doxorubicin(阿霉素,DOX,AbMole,M1969)分子中的蒽环结构能够嵌入 DNA 双链碱基对之间,破坏 DNA 的正常结构和功能。同时,Doxorubicin可与拓扑异构酶 Ⅱ(Topoisomerase Ⅱ,Topo Ⅱ)结合形成稳定的DOX-Topo Ⅱ-DNA 复合物,抑制 Topo Ⅱ 的正常功能。Topo Ⅱ 在 DNA 复制和转录过程中负责解开 DNA 双链的拓扑学缠绕,Doxorubicin干扰其功能后,可抑制有丝分裂并引起细胞凋亡[1]。

图1. Doxorubicin结构图

2. 产生活性氧(ROS)
Doxorubicin(阿霉素,Adriamycin,AbMole,M1969)在细胞内代谢过程中,可通过单电子还原反应产生大量 ROS,如超氧阴离子、过氧化氢和羟自由基等[2]。ROS 的大量生成会导致细胞内氧化应激状态失衡,引起脂质过氧化、蛋白质和 DNA 氧化损伤。此外,ROS 还可激活细胞内的凋亡信号通路,如 JNK、p38 MAPK 等信号通路,促进细胞凋亡。2014年,AbMole的两款抑制剂分别被西班牙国家心血管研究中心和美国哥伦比亚大学用于动物体内实验,相关科研成果发表于顶刊 Nature 和 Nature Medicine

3.破坏线粒体功能
Doxorubicin(阿霉素,DOX,AbMole,M1969)能够进入线粒体,干扰其正常功能。它会破坏线粒体的膜电位,抑制线粒体的呼吸链功能,导致ATP合成减少。线粒体功能障碍会进一步促进细胞凋亡[3]。

4.影响细胞周期
Doxorubicin(阿霉素,DOX,AbMole,M1969)能够影响肿瘤细胞的细胞周期进程,由于其对 DNA 复制和转录的干扰,处于 S 期的细胞在进行 DNA 合成时受到阻碍,导致细胞周期阻滞在 S 期。同时,DNA 损伤引发的细胞周期检查点激活,会使细胞周期蛋白依赖性激酶(Cyclin - dependent kinases,CDKs)活性受到抑制,进而使细胞无法顺利从 G2 期进入 M 期,造成 G2/M 期阻滞 。细胞周期的阻滞使得肿瘤细胞无法正常分裂增殖,并导致细胞死亡[4]。

二、应用领域

1.肿瘤研究
作为一款经典的肿瘤相关抗生素,Doxorubicin(阿霉素,DOX,AbMole,M1969)已被用于多种肿瘤的研究,特别是关于乳腺癌、血液瘤、骨肉瘤的研究。Doxorubicin可在多种动物移植瘤模型中表现出较好的抑瘤性能。Doxorubicin还常被用于探索和其它多种抑制剂之间的协同作用,例如与Paclitaxel(AbMole,M1970)、Docetaxel(AbMole,M1940)的联合。在免疫相关研究中,Doxorubicin 诱导肿瘤细胞免疫原性死亡,释放肿瘤相关抗原,与免疫检查点抑制剂(如 PD-1/PD-L1 抑制剂)联合使用,研究人员可观察肿瘤细胞抗原呈递过程、免疫系统激活情况以及免疫细胞对肿瘤细胞的杀伤作用,探索肿瘤免疫调控的新机制[5]。

2.纳米递送研究
纳米颗粒递送系统是当前肿瘤研究的热点方向,多种纳米颗粒如聚合物纳米颗粒、磁性纳米颗粒、金属纳米颗粒等被用于 Doxorubicin(阿霉素,DOX,AbMole,M1969)递送研究[6]。聚合物纳米颗粒可通过调整聚合物组成和结构,实现对 Doxorubicin 的可控释放。科研人员通过设计不同结构的聚合物纳米颗粒,测定 Doxorubicin 在不同环境条件下的释放速率和释放量,研究化合物的释放规律与纳米颗粒结构之间的关系。磁性纳米颗粒在外加磁场作用下,可实现对 Doxorubicin 的主动靶向递送,研究人员通过改变磁场强度、方向和作用时间,观察纳米颗粒在肿瘤组织中的富集情况,探索主动靶向递送的优化策略。此外,pH 响应型、温度响应型和光响应型等智能响应型纳米颗粒,能依据肿瘤组织微环境特点或外界刺激精准释放 Doxorubicin,为研究刺激响应和智能递送系统提供了丰富素材。在检测细胞内吞纳米粒子时,由于Doxorubicin自带荧光的特性,大大简化了实验难度,无需更换其它荧光染料,可直接孵育细胞并用Ex/Em = 488/595 nm的参数进行荧光成像[7]。

3.铁死亡研究
铁死亡作为一种近年来新发现的细胞程序性死亡形式,其主要标志是铁依赖的脂质过氧化增加。研究表明,Doxorubicin(阿霉素,DOX,AbMole,M1969)在诱导肿瘤细胞死亡过程中,与铁死亡机制存在关联。经过Doxorubicin 处理的细胞中被发现铁离子水平的增高、脂质过氧化的加剧、以及铁死亡负调蛋白GPX4表达水平的降低,这表明Doxorubicin 也是一种有效的铁死亡诱导剂[8]。

三、案例详解

1.Biomaterials. 2012 Jun;33(17):4345-52

上述文章开发了一种包裹Doxorubicin的抗HER2并由pH触发的脂质体囊泡,并且与不具备pH响应性的脂质体做了肿瘤抑制效果的对比。在皮下小鼠 BT474 异种移植模型上,pH 触发的囊泡证明了对肿瘤生长的优越控制(治疗开始后32 天后肿瘤体积减少 35% )。在实验中,研究人员还发现pH 触发的脂质体在降低 pH 值的情况下能可逆地进行相分离,形成瞬时缺陷的界面边界,导致包封的Doxorubicin快速释放。以上设计中的负载对象Doxorubicin(阿霉素,DOX,AbMole,M1969)由AbMole提供。

图2. The change in tumor volume, (Vt − Vo)/Vo × 100 with Vt the volume at time t and Vo the volume at t = 0, in a BT474 (A), (B) and SKBR3 (C) subcutaneous murine xenograft model[9].

2.ACS Appl Mater Interfaces. 2024 Feb 14;16(6):6868-6878
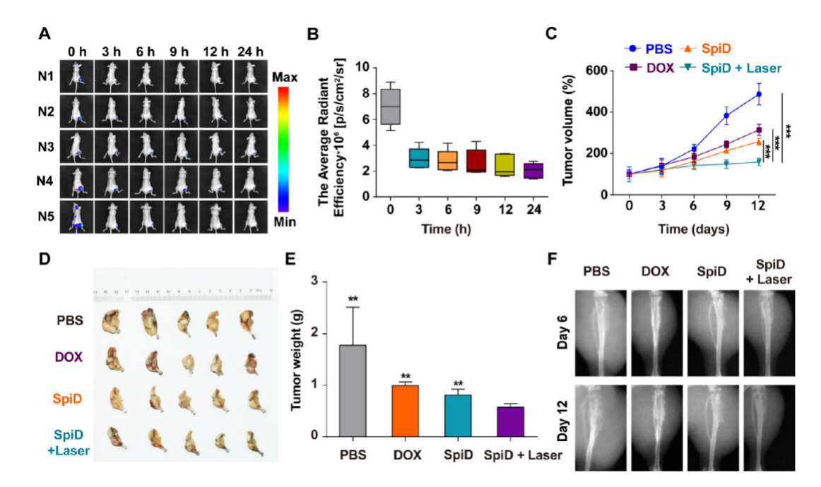
骨肉瘤 (OS) 被认为是最常见的原发性恶性骨肿瘤类型。目前光动力和放射性抑制等方法受限于肿瘤组织缺氧的微环境,难以取得预期效果。科研人员在上述文章中报道了一种用于OS抑制的微藻药物递送系统(SpiD),并且利用该系统负载了Doxorubicin(DOX)。螺旋藻允许通过表面通道和静电相互作用有效加载 DOX。在 650 nm 激光照射下,SpiD 通过光合作用实现高氧产生,并通过叶绿素辅助光敏化增强活性氧(ROS)生成,与释放的 DOX 协同抑制肿瘤细胞。在上述研究中,实验人员选择了由AbMole提供的DOX(阿霉素,Doxorubicin,AbMole,M1969)作为抗肿瘤抑制剂。

图3. SpiD relieved intracellular hypoxia and promoted MNNG/HOS cell death[10]




参考文献及鸣谢
[1] A. Cheong, S. McGrath, T. Robinson, et al., A switch in mechanism of action prevents doxorubicin-mediated cardiac damage, Biochemical pharmacology 185 (2021) 114410.
[2] L. Xu, Z. Zhang, Y. Ding, et al., Bifunctional liposomes reduce the chemotherapy resistance of doxorubicin induced by reactive oxygen species, Biomaterials science 7(11) (2019) 4782-4789.
[3] B. B. Wu, K. T. Leung, E. N. Poon, Mitochondrial-Targeted Therapy for Doxorubicin-Induced Cardiotoxicity, International journal of molecular sciences 23(3) (2022).
[4] M. G. Lee, K. S. Lee, K. S. Nam, Combined doxorubicin and arctigenin treatment induce cell cycle arrest-associated cell death by promoting doxorubicin uptake in doxorubicin-resistant breast cancer cells, IUBMB life 75(9) (2023) 765-777.
[5] A. Bisht, D. Avinash, K. K. Sahu, et al., A comprehensive review on doxorubicin: mechanisms, toxicity, clinical trials, combination therapies and nanoformulations in breast cancer, Drug delivery and translational research 15(1) (2025) 102-133.
[6] U. Kanwal, N. Irfan Bukhari, M. Ovais, et al., Advances in nano-delivery systems for doxorubicin: an updated insight, Journal of drug targeting 26(4) (2018) 296-310.
[7] T. B. Uyar, K. Wu, M. He, et al., Switchable Fluorescence of Doxorubicin for Label-Free Imaging of Bioorthogonal Drug Release, ChemMedChem 15(11) (2020) 988-994.
[8] Y. He, J. Xi, J. Fang, et al., Aloe-emodin alleviates doxorubicin-induced cardiotoxicity via inhibition of ferroptosis, Free radical biology & medicine 206 (2023) 13-21.
[9] A. Bandekar, S. Karve, M. Y. Chang, et al., Antitumor efficacy following the intracellular and interstitial release of liposomal doxorubicin, Biomaterials 33(17) (2012) 4345-52.
[10] X. An, D. Zhong, W. Wu, et al., Doxorubicin-Loaded Microalgal Delivery System for Combined Chemotherapy and Enhanced Photodynamic Therapy of Osteosarcoma, ACS applied materials & interfaces 16(6) (2024) 6868-6878.


推荐仪器
  • *
  • *
  • *
  • *