来宝网移动站

AbMole带你读懂MG132:一款多用途的蛋白酶体抑制剂

来宝网 2025/5/22点击414次

在细胞内,蛋白质的降解是一个复杂而精细的调控过程,它对于维持细胞内环境的稳定、调节细胞的生长、分化以及信号传导等众多生理过程起着至关重要的作用。而蛋白酶体作为细胞内主要的蛋白质降解机器,其功能的正常与否直接关系到细胞的健康状态。MG132(AbMole,M1902),作为一种经典的蛋白酶体抑制剂,凭借其高活性和广泛的应用前景,成为了众多科研人员在蛋白质降解研究领域不可或缺的工具。AbMole为全球科研客户提供高纯度、高生物活性的抑制剂、细胞因子、人源单抗、天然产物、荧光染料、多肽、靶点蛋白、化合物库、抗生素等科研试剂,全球大量文献专利引用


一、作用机制

蛋白酶体是一种多亚基组成的大分子复合物,主要负责降解被泛素标记的蛋白质。在正常生理条件下,细胞内的蛋白质首先被泛素分子标记,形成多聚泛素链,然后被 26S 蛋白酶体识别并降解。MG132(AbMole,M1902)的醛基能够与蛋白酶体 β 亚基的苏氨酸(Thr)残基发生共价结合,从而抑制蛋白酶体的蛋白水解活性。这种抑制作用阻断了泛素化蛋白质的降解并诱导蛋白累积,进而引发细胞内一系列应激反应,包括激活未折叠蛋白反应(unfolded protein response,UPR)、内质网应激(endoplasmic reticulum stress,ERS)等。

图1. 蛋白酶体活化和带有泛素化标记的蛋白降解示意图[1]


二、应用领域

1.蛋白质稳定性及泛素化的研究
MG132(AbMole,M1902)在研究蛋白质稳定性方面有着广泛的应用。通过使用MG132抑制蛋白酶体的活性,研究人员可以观察到蛋白质在细胞内的积累情况,从而判断这些蛋白质是否通过蛋白酶体途径降解,以及它们的降解速率如何。例如,在研究某些短寿命的转录因子时,MG132可以帮助研究人员确定这些转录因子的半衰期,以及它们在细胞内的动态变化过程,这对于理解基因表达的调控机制具有重要意义[2]。

泛素化是很多通路研究中的重要环节,但是泛素化后的蛋白一般在短时间内会被快速降解,而MG132(AbMole,M1902)可以“冻结”这一动态过程,使研究人员能够观察到某一时刻细胞内的泛素化状态。在MG132处理后,细胞被裂解,提取的蛋白质可用于免疫沉淀或Western blot分析,以检测特定蛋白的泛素化水平。2014年,AbMole的两款抑制剂分别被西班牙国家心血管研究中心和美国哥伦比亚大学用于动物体内实验,相关科研成果发表于顶刊 Nature 和 Nature Medicine

2.信号转导通路的研究
蛋白酶体在许多信号转导通路中发挥着关键功能,MG132(AbMole,M1902)可以用于研究信号转导通路中蛋白质的降解和稳定性变化,从而揭示信号转导通路的调控机制。例如,在研究NF-κB信号通路时,MG132可以阻止IκB(NF-κB的抑制因子)的降解,这有助于研究NF-κB信号通路的调控机制[3]。此外,MG132还可以用于研究其他多条信号通路,如Wnt、Hedgehog等,为理解细胞如何感知和响应外界信号提供了重要的工具。

3.疾病发生机制的研究
蛋白酶体功能的异常与多种疾病的发生发展密切相关,如神经退行性疾病、癌症、自身免疫性疾病等。MG132(AbMole,M1902)作为一种蛋白酶体抑制剂,可用于研究这些疾病的发病机制。例如,在神经退行性疾病如阿尔茨海默病(Alzheimer’s disease)和帕金森病(Parkinson’s disease)中,蛋白酶体功能障碍导致错误折叠蛋白的积累,进而引发细胞毒性作用。使用MG132可以模拟蛋白酶体功能障碍的情况,帮助研究这些疾病中蛋白质的异常积累以及细胞的应激反应机制[4]。在癌症研究中,MG132可以用于研究肿瘤细胞中蛋白酶体活性的变化以及对肿瘤细胞增殖、凋亡和侵袭等过程的影响,为开发新的癌症治疗策略提供理论依据[5]。

三、案例详解
1.Autophagy. 2024 Oct;20(10):2255-2274
长链非编码 RNA (lncRNA) 的异常表达与滋养层细胞功能障碍和异常早期胚胎丢失的发生有关。科研人员在上述文章中,发现了一种新的lncRNA,即lnc-HZ12,在早期胚胎丢失组中存在异常高表达的现象。Lnc-HZ12 抑制 BBC3 伴侣介导的自噬 (CMA) 降解,促进滋养层细胞凋亡。在探究lnc-HZ12对BBC 3的调控机制实验中,研究人员使用来自AbMole的MG132(AbMole,M1902)、Chloroquine(CQ,AbMole,M9559)、Ammonium chloride(AbMole,M9929)处理lnc-HZ12过表达或沉默的Swan 71细胞,最终成功证明了lnc-HZ12通过自噬-溶酶体途径降解BBC3蛋白。

图2. Lnc-HZ12 suppressed CMA degradation of BBC3[6].

2.Cell Death Differ. 2023 Oct;30(10):2213-2230
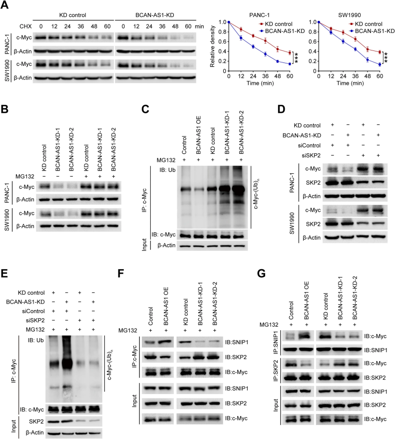
C-Myc的过表达与肿瘤形成高度相关,但直接靶向c-Myc目前来说仍有较大挑战。因此发现参与 c-Myc 失调的关键因素对于开发 c-Myc 的潜在间接靶点具有重要意义。科研人员在上述文章中检测到一组与 c-Myc 相互作用的长链非编码 RNA (lncRNA)。其中,lncRNA BCAN-AS1 被确定为具有最高的相关性。其机制如下: 带有m6A修饰的BCAN-AS1可以充当支架,与c-Myc 和 SNIP1 一起形成三元复合物,从而阻断 S 期激酶相关蛋白 2 (SKP2) 介导的 c-Myc 泛素化和降解。在实验中,科研人员通过AbMole提供的MG132(AbMole,M1902)处理BCAN-AS1 敲低或对照 PDAC、SW1990 细胞,以研究c-Myc 泛素化的变化。

图3. BCAN-AS1 介导 SNIP1 与 c-Myc 结合的增加,并防止 SKP2 降解 c-Myc


AbMole是ChemBridge中国区官方指定合作伙伴







参考文献及鸣谢

[1] COLLINS G A, GOLDBERG A L. The Logic of the 26S Proteasome [J]. Cell, 2017, 169(5): 792-806.
[2] BIANCHI M, CRINELLI R, ARBORE V, et al. Induction of ubiquitin C (UBC) gene transcription is mediated by HSF1: role of proteotoxic and oxidative stress [J]. FEBS open bio, 2018, 8(9): 1471-85.
[3] NAKAJIMA S, KATO H, TAKAHASHI S, et al. Inhibition of NF-κB by MG132 through ER stress-mediated induction of LAP and LIP [J]. FEBS letters, 2011, 585(14): 2249-54.
[4] BYERS B, LEE H L, REIJO PERA R. Modeling Parkinson's disease using induced pluripotent stem cells [J]. Current neurology and neuroscience reports, 2012, 12(3): 237-42.
[5] KAPOOR S. MG132 and its emerging anti-neoplastic effects [J]. DNA repair, 2013, 12(3): 161.
[6] ZHAO J, XU Z, XIE J, et al. The novel lnc-HZ12 suppresses autophagy degradation of BBC3 by preventing its interactions with HSPA8 to induce trophoblast cell apoptosis [J]. Autophagy, 2024, 20(10): 2255-74.


推荐仪器
  • *
  • *
  • *
  • *